一种多流制电力机车制动电阻技术设计及散热仿真研究
邢亮
中车大同电力机车有限公司研究院 山西大同 037038
1 引言
多流制电力机车是指适应多种电流制式的电力机车,其牵引传动系统能够运行于多种牵引供电制式,实现电力机车跨区域和跨制式运行,从而节省换乘时间和建设成本。对于多流制电力机车,直流牵引供电制式条件下,牵引网额定电压为 DC3000V,且实际多流制电力机车的并网点一般位于牵引网线路末端,末端电压在较大范围内波动。当多流制电力机车从无电区并入直流牵引供电系统时,车载直流环节电压与牵引网直流电压的不匹配会造成较大冲击电流,严重影响并网的可靠性,因此多流制电力机车在设计过程中,需要配置制动电阻柜,来实现直流网压的平稳,提高机车运行的平稳性和可靠性。
2 多流制电力机车牵引传动系统简介
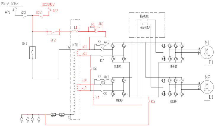
本论文提供的多流制电力机车是工作在交流25kV和直流3000V两种电流制式的机车,交流供电制式下,25kV 牵引网经过受电弓AP1、高压隔离开关QS1、主断路器QF1 后与牵引变压器的原边绕组相连,采用交-直-交的传动方式,通过牵引绕组及机车四象限电路,给中间直流回路提供稳定的直流电压,经过三相逆变电路输出三相交流电源给机车提供牵引动力。机车在直流网压工况下,DC3000V 直流网经过直流受电弓AP2、高压隔离开关QS2、直流主断路器QF2、直流电抗器 L1 后,经过牵引绕组 A11-X11、K6 接触器、牵引绕组 A12-X12、K4 接触器后,将直流电压送到变流器中间直流回路,负边回路通过 K5 接触器后,与钢轨构成回流电路。除了直流受电弓外,与交流供电制式共用同一套设备。电路原理如下图所示:
图1 主电路原理图

3 多流制电力机车制动电阻工作原理
制动电阻在交、直流模式下工作,功能不同。在交流模式下制动电阻为降压斩波电路提供负载,用来抑制变流器中间回路过电压;在直流模式下作制动电阻,用于将机车的再生制动产生的剩余电能转化为热能,再通过通风机将热量排出机车外部。
当机车工作在直流模式下,制动电阻柜的工作原理是采用IGBT 斩波器和吸收电阻配合的恒压控制能量吸收方式,根据再生制动时直流母线电压的变换状态调节斩波器导通比,从而改变吸收功率,将直流电压保持在某一设定范围,使制动能量消耗在制动电阻上。当机车采用再生制动时,电制动转化的电能若未被其他运行的列车吸收,则会导致牵引网电压升高,当网压升高到上限值时,牵引系统启动制动斩波器,将过量电能消耗在车载制动电阻上。
4.制动电阻参数计算
在直流工况下,因电阻作为制动电阻使用,功率散热要求更高,以下从制动电阻角度设计电阻及其散热。
单轴制动功率:

根据齿轮的传动效率、电机的转换效率以及逆变器的转换效率可以计算每组制动电阻:

式中: VDC 为输入直流电压值; P 为单轴最大发挥功率; ηgear 为齿轮传动效率; ηmoto r为电机效率; ηinνerte 为逆变器效率。
根据 GB/T 1234-1995 相关规定, 700∘C 时 Cr20Ni35 电阻带温度修正系数为1.173,因此制动电阻 R≤25.26Ω/1.173=21.5Ω
但是又必须保证制动电阻所在支路的电流不能超过斩波模块 IGBT 导通时的最大工作电流,目前 IGBT 选型为 3300V/750A 的器件,根据 IGBT 的特性,额定电流应为器件承受最大电流的一半为最优选用原则,因此:

所以在制动电阻阻值选型时,应保证 10.7Ω≤R≤21.5Ω 。为了实现制动功率的最大化,本项目设计制动电阻为11Ω,制动柜内电阻采用强迫风冷方式。
5.制动电阻柜的通风散热仿真
制动电阻柜的通风散热仿真需要分别对固体域电阻带和流道域流体进行网格划分。体热源固体域均采用六面体网格,流道内的流域部分采用四面体网格,体热源与流体域之间固体域与流体域之间均提取面网格作为接触面进行热量的传递与耦合,最终生成整个计算域网格的单元总数为 1800037 个,网格质量大于0.74,扭曲度小于 0.92
通过对制动电阻柜在额定工况下散热仿真的边界条件进行设定,其参数设定为通风量 5m3/s ,制动电阻发热功率 1300kW ,制动电阻密度 7900kg/m3 ,比热500J/kg⋅k
电阻带温度由下而上升高,制动电阻最高温度为 556∘C ,出风口最高温度为297∘C 。从入口压力和出口压力来看,压力损失 400Pa 左右,散热效果较好,满足设计的需求。
主要发热温度场云图如图1 所示:
图1 电阻柜整体温度场的分布情况

6.结束语
本文介绍了多流制机车制动电阻柜的主要参数,工作原理,制动电阻的参数计算,并对制动电阻柜进行散热仿真分析,其目的是掌握制动电阻参数计算方法,掌握制动电阻柜的结构设计方法及散热仿真的方法,形成制动电阻柜的设计能力。
参考文献:
[1] 丁荣军.地铁车辆用交流传动系统的设计,机车电传动,2001
[2] 易万成.下一代地铁平台制动电阻研制,内燃机车与配件
[3] 连鹏飞. 深圳地铁2 号线制动电阻设置浅析. 电气化铁道,20071
作者简介:邢亮(1985—),男,山西省原平人,本科,毕业于太原理工大学,级工程师,从事电力机车电设计。