上海展想中心空调设备节能改造关键技术
熊天华 银建华 卢佳华 刘玉婷
上海支点人力资源有限公司
引言
针对使用年限较长的空调设备,基于技术的局限性,空调设备存在节能控制效果较差及能源使用效率较低的问题,进一步增加了使用过程的能耗和运行成本。对于大型的大型写字楼及办公场所,提高对分区域空调系统的控制有助于降低能源的损耗。因此,对现有大型空调设备存在的能源控制效率低、无法进行分区域控制的问题,通过进一步的对空调设备进行节能改造具有重要意义[1-3]。
为了提高空调设备工作时的运行效率和降低对能源的损耗,[4]针对卷烟厂中的空调设备运行存在的问题进行了分析,并制定了对 了分析,除湿能力提高了 80%。[5]等人以上海浦东机场航站楼 道进行了改造,有效的保障了机场的正常运行。刘玉婷[6 对象 中存在的问题进行了分析,针对设备存在的选型不匹配、能耗过大问题进 了整改,通过对改造后 能耗进行了分析,有效的降低了二氧化碳的排放,进一步的降低了对环境的影响。
针对大型建筑结构中空调设备能耗过大、缺乏对局部区域温度进行控制问题,本文以上海市展想中心空调设备节能改造项目为案例,对空调系统节能减排技术进行深入的研究,并应用到该项目中,以提高对能源利用的效率和降低整改建筑结构的运行成本。
工程背景
工程概况
上海展想中心大厦,位于上海浦东新区,楼层高度 72 米,实际楼层 16 层(地下 1 层,地上 15 层),该大厦为 5A 级写字楼,主要是芯片、软件和医药行业公司入住,此类高新技术企业加班比较多,对办公环境有一定要求,进场要求空调加时。大厦主要采用溴化锂水冷空调机组,为有效节约能耗和增加非供冷时间段的加时空调费收入进行大厦空调系统节能改造。
设备节能改造目的及现有运行状态分析
对中央空调冷冻水进行有效管控,降低空置楼层冷冻水冷量浪费,从而降低机组燃气能耗费用。
展想中心大厦集中供冷时间 其余时间为根据客户需要提供空调,但是需要收取空调加时费用。 只有一户租户有空调使用需求后,同样需要开启空调主 大楼租户楼层中随时存在,由个楼层缴费开启加 致大楼管理方空调加时费收取无法有效管控。根据改造前空调加 随时出现整栋楼仅 家租户缴费,其余租户蹭空调现象,核算下来,开一天空调的费用还不 能耗费用,存在亏损
空调设备改造关键措施分层独立控制器改造
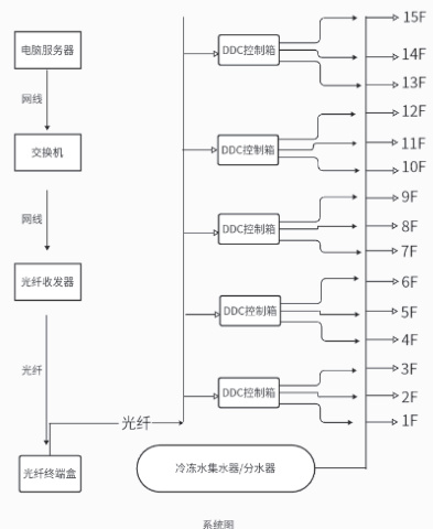
首先对每个楼层的冷冻水阀门进行了更换,将每个楼层的空调冷冻水进水管的普通机械蝶阀更换为可远程模块控制的电动调节阀;电动阀中断控制设置在B1 空调机组值班室。
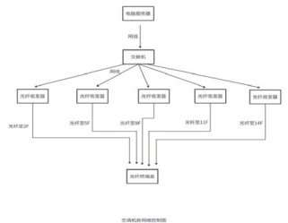
空调机组值班室电脑安装控制软件,经过网线连接交换机,经过光电转换器由网线转换为光纤到楼层光纤终端盒,然后光转电模块将光纤转换为网线,接入到串口控制模块,由串口控制模块控制管道间的冷冻水进水电动阀。
图 1 系统组成结构示意图

图 2 空调机房网络控制图

为了实现单独对各个楼层进行单独的温度控制,将集中式控制系统的方式改为每楼层单独控制的 DDC 直接数字控制器,通过对楼宇自动化网络进行分层管理。在每个楼层设置多个传感器对室内环境进行实时检测,并根据传感器采集的结果实现对每个楼层进行单独控制的目的。中央集中控制系统具备远程控制的能力,能够对整个大楼的运行进行实时监控和调整,针对出现故障的楼层能够及时的解决,保证了整个大楼内部运行的稳定性。
图 3 楼层DDC 控制箱系统

变频技术优化及智能控制系统改造
以前老旧空调设备工作时需要频繁的启动停止压缩机以实现对温度进行调节,这种工作模式导致能耗高并且设备磨损较为严重。通过采用变频技术后,空调压缩机能够根据实际的负荷进行冬天调节转速,实现无级变速。当负荷较低时,通过降低设备的功率输出,降低能耗的损失;当出现负荷增加时,设备能够实现快速的切换,有效的避免了设备长时间的处于高负荷运行的工作模式。风机及水泵均采用变频模式进行控制,通过传感器监测结果实现实时的水流量和风量调节。
供水改造与动态流量匹配
针对整个大厦共享同一个冷水机组水系统问题,通过假装分层隔离阀、流量计装置,实现对供水管路进行物理分区控制。根据每层楼的实际用水需求,动态调节电动调节阀开度,结合变频水泵的扬程优化,使水流量与末端需求精准匹配。在用水量需求增加的时候,能够自动增大冷水供应量;在用水量需求降低时,则关闭部分楼层支路阀门,减少水泵功耗。
通风系统改造
为了实现对该大厦中不同区域进行送风,将集中送风系统改造为分层独立控制,每层新风机组配备二氧化碳浓度传感器、压差监测装置及 VAV(变风量)末端。传感器通过对室内环境的状态进行监控,根据反馈的结果自动的调节风机转速和新风比例。
对于 VAV 风口,可通过文丘里阀或变频风机实现风量连续调节,避免传统定风量系统中“部分房间闷热、部分房间吹冷风”的缺陷。此外,过渡季节可联动新风机与开窗状态,优先利用自然通风降温。
改造后系统运行逻辑与管控机制
租户申请加时空调时租户通过大厦物业提交加时时段申请(如18:00-22:00)物业按时长 × 单价计费,单价调整为400 元/ 小时。
空调机组值班室收到空调加时申请后,远程控制该楼层电动调节阀,开启该楼层冷冻水电动调节阀;同时,空调主机根据实时开启的楼层数量自动调整运行功率(如仅 1 层开启时,主机以30% 负荷运行)。各楼层电动阀独立控制,未缴费楼层阀门处于关闭状态,冷冻水无法流入该楼层空调末端,从根源杜绝冷量偷用。
节能与收益提升量化分析
在对空调系统改造前,当只有1 户商户需要加时运行空调系统时,主机全负荷运行能耗约800 kW·h/ 小时,每天产生的燃气费大概为 1600 元;改造后,单楼层加时主机负荷降至 30%,能耗约 240kW·h/ 小时,每天产生的燃气费用约为480 元,单日能耗成本降低了70%。按楼层独立计费后,单楼层加时费收入为400 元/ 小时,若每日有3 家租户各加时4 小时,日收入达4800 元,扣除当日能耗480 元,单日净收益4320 元,较改造前(单日亏损约1000 元)实现扭亏为盈,年预计增加收入约113 万元。
结语
针对大型建筑结构空调系统能源消耗大、存在无法对局部区域进行温度控制的问题,本文以上海展想中心空调设备节能改造项目为案例,通过对设备进行改造,实现了对每个楼层进行独立控制的目的,并增加了相关的智能化控制系统,进一步的提高了对设备的管理效率,有效的降低了设备的运行成本和对能源的浪费。
参考文献
[1] 赵 晶 . 关 于 地 铁 车 站 通 风 空 调 设 备 节 能 改 造 的 探 讨 [J]. 人 民 公 交 ,2024,(24):173-175.DOI:10.16857/j.cnki.cn11-5903/u.2024.24.055.
[2] 王肖宁 . 广州某医院建筑的空调系统运行节能研究 [J]. 建筑热能通风空调 ,2018,37(06):53-56.
[3] 尚小兵 , 曲建华 , 邹清柏 . 关于法国空调设备中的 PS9 型除尘系统节电改造方案的探讨 [J]. 黑龙江纺织 ,2000,(04):67-69+74.
[4] 银建华 . 卷烟厂片烟高架库空调设备改造 [J]. 设备管理与维修 ,2020,(01):77-78.DOI:10.16621/j.cnki.issn1001-0599.2020.01.36.
[5] 卢 佳 华 , 陈 晓 文 , 黄 建 华 . 上 海 浦 东 机 场 T1 航 站 楼 16.12m 空 调 机 房 改 造 施 工 [J]. 安装 ,2015,(10):31-33.
[6] 刘 玉 婷 , 高 伟 , 周 世 玉 . 某 公 共 建 筑 空 调 供 暖 系 统 节 能 改 造 与 能 效 评 估 [J]. 暖 通 空调 ,2025,55(S1):35-38.