深井接地极井钻井工程施工思考与建议
宋建贵
湖南省工程地质矿山地质调查监测所 湖南长沙 410000
在直流输电工程中,接地极承担着双极运行时钳制中性点电位的作用,当接地极存在故障电流时为电流流入大地提供通路。深井接地极具有占地面积小、利用深层低电阻率散流、对浅层土壤中埋设的金属管道腐蚀影响小等技术优势,可降低电力建设中的土地征用难度、节省接地极引线投资,具有良好的发展前景 [1-3]。世界首个千米深井接地极验证试验在广东省连平县长崔村验证成功后,南方电网科学研究院在深井接地极钻井工程方面开展了多项专题科研项目的攻关与研究,取得了系列成果。深井接极地工程的钻井施工通常包括2 个阶段:第1 阶段主要是通过小直径钻井、物探测井和水质分析的工作手段,探明拟建工程的岩性地层、视电子率、自然电位等分布特征,要求孔斜在规范的基础上越小越好、孔径应满足物探测井的需要[3-5] ;第 2 阶段根据第1 阶段的工程成果进行接地极深井的设计与施工,孔径大、钻孔垂直度要求高。本文结合清远英德长山村、惠东县安墩镇大布村、西藏察隅县察瓦龙乡梦扎村和长崔村施工实践,探讨深井接地极井施工体会与建议。
1. 完工勘查孔
⑴、英德项目:0-7.0m、第四系粘土层;7.0-16.5m、测水组 深粉色粉砂岩及灰黑色泥岩为主,夹薄层杂色砂砾层;16.5-403.0m、石蹬子组 主要为含泥灰岩、泥灰岩,水平层理为主,缓波状层理次之,具不规则方解脉穿插裂隙,中夹薄层泥灰岩及含砾灰岩,含星点状黄铁矿;403.0-783.4m、连县组 主要岩性为含泥灰岩,水平层理为主,缓波状层理次之,夹薄层泥质灰岩及深灰色泥质条带,夹含砾灰岩; 783.40-1000.50m 、棋梓桥 主要岩性为白云质灰岩 隐晶质结构,水平层理,成份主要为白云石及石英、岩屑,砾径5-30mm ,中夹薄层泥灰岩及深灰色泥质条带。
⑵、惠东项目:0-23.00m 第四系 上部 0.60 米水泥柱,其余为砂质粘土,底部为风化浅黄色砂砾、卵石;23.00-1000.25m 吉水门组 砂岩与泥岩互层,硅质胶结,致密、坚硬,为灰 - 深灰色,中厚 - 厚层状,平行层理,成份以石英为主,暗色矿物次之,少量长石及云母,具少量不规则石英脉穿插裂隙,底层局部岩石相变为花岗岩,含星点状黄铁矿。
⑶、西藏项目: 0-60.99m 第四系花岗岩碎石组成,夹砾石、砂岩碎块以及河沙等组成;60.99-337.20m 古拉组 泥质粉砂岩、钙质细砂岩等组成,其中 62.49-83.60m 见水侵痕迹呈浅黄色,该处钻进过程中全孔漏水,不返浆;337.20-504.42m目本组 主要为泥质粉砂岩、钙质粉砂岩,硅质胶结,局部发育方解石细脉,断面具铅色;504.42-1000.42m 察瓦龙组 坚硬、致密,具斜交层理,岩层倾角 50-70∘ 。钙质胶结,局部发育方解石细脉,断面具铅色。
从3 个不同区的项目区块可以看出:揭露的地层均有砂岩、泥岩、灰岩及砾岩等岩层互叠结构,岩石层理以水平层理为主,部分缓波状层理次之,具不规则方解脉穿插裂隙。
2. 井身结构与设备选择
2.1 井身结构
深井接地极一般结构从里到外为馈电棒、辅助设备、焦炭灌注、护壁等。钻井工程包括成井、焦炭填充及相关辅助性工作。文献2 的研究结果表明:随着深井接地极长度的增加,接地极的接地电阻逐渐减小,接地电阻的减少并不与接地极长度呈线性变化。当接地长度极长度 >1500m ,深井接地极继续增加 100m ,接地电阻减小的幅度已 <5% ,接地电阻降低的饱和效应越来越明显。可见,井身结构的深度宜控制在1000m 以内,井径满足工程需要即可。小直径钻井的常用的井身结构见表 1,大直径钻井的常用的井身结构见表 2,在工程设计过程中应结合地质条件和设备能力,对各开次的直径宜作适当调整。
表1小直径井常用的井身结构
Table1CommonwellstructureofsmalldiameterWells

表2大直径井常用的井身结构
Table2CommonwellstructureoflargediameterWells

2.2 设备选择
设备的选择应满足设计的井深、井身结构的需求,在此基础上优先采用先进的新型施工设备,宜选用平台型转盘钻机、顶驱钻机。井场动力源应优先采用公用电网,不具备条件时,应采用低噪音和低污染物排放的柴油机动力源及发电设备。适合电极井不同井身结构施工的常见设备:模块化岩心钻钻机见表 3,立轴钻机见表 4,转盘钻机和石油钻机见表5。
表3模块化岩心钻机Table3Modularcoredrill

表4深孔立轴钻机规格参数Table4Specificationsofdeepholeverticalshaftdrill


表 5深孔转盘钻机和石油钻机规格参数 Table5Specificationsofdeep-holerotarydrillingandoildrillingrig

3、钻井与钻井液
3.1 钻井工艺
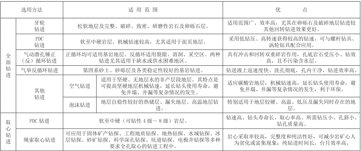
深井接极地工程第 1 阶段的小直径钻井通常采用全井段取心钻进,第 2 阶段的大 直径钻井采取全面钻井工艺方法,见表 6。
表 6常用钻井(深孔钻探)工艺方法 Table6Commondrilling(deepholedrilling)processmethods

3.2 钻井液与循环系统
⑴、钻井液体系 宜以清水 + 低固相聚合物钻井液为主,在高温钻进井段宜配置抗高温钻井液(如:聚磺钻井液)。
⑵、低固相聚合物钻井液 配置组分:膨润土、烧碱(NaOH)、纯碱 (Na2C03) 、羧甲基纤维素 (LV-CMC)、聚合物降滤失剂 (COP-HFL)等。
⑶、聚磺钻井液 配置组分:膨润土(抗渗添加剂 (FT-Ⅰ )、磺甲基酚醛树脂(SMP-Ⅱ )、纳米乳液 (RHJ-Ⅰ )、聚合物降滤失剂 (COP-HFL)、高粘羧甲基纤维素HV-CMC、 烧碱 (NaOH)、纯碱( Na2C03) 等。
⑷、钻井液循环系统宜采用移动式泥浆箱,避免现场开挖;确需开挖的,泥浆池底部及四周应铺设防渗材料。
⑸、钻井液材料及处理剂应分类集中存放,采取“上盖下垫”、防雨防潮等措施。
3.3 防斜打直
影响井斜的地质因素有:地层倾角、层状结构、各向异性、岩性软硬交错以及断层等,在充分掌握地层倾角大小和岩性的基础上,根据地层倾角和各向异性指数值把各个层段的综合造斜指数计算出来,将利于定量掌握各个层段的造斜能力的大小,作为制定合理的防斜工艺措施的基础。
⑴、防斜组合组合 主要有塔式防斜钻具组合、偏心防斜钻具组合、复合钻进防斜钻具组合和单钟摆防斜钻具组合。
⑵、设备安装按规定要求达到平、正、稳、固、牢。校正天车中心、转盘中心及井口中心三者处于同一铅垂线上,最大允许偏差不超过10mm。
⑶、在软硬互层的地层钻进中,坚持交界面吊打,严格控制井斜。
⑷、在检修保养设备或处理钻井液时,保持活动钻具两根以上,循环钻井液。但不可大排量长时间停在一处转动循环,避免冲大井眼造成井斜。
⑸、在钻进时,要对使用的钻具结构有关部分定时检查,根据不同情况及时调整进参数,并采用有效的井斜监测措施,防止井斜超标。
⑹、钻遇裂缝地层时如有跳钻等现象,应降低钻压。不要急于钻进,要对裂缝井段反复划眼,以消除可能出现的狗腿或台阶。
⑺、严格执行定点测斜措施,测不成不能继续打钻。并根据测斜数据绘制地层、井斜及各井段的钻进参数曲线图,通过分析,优选出有利防斜的最优钻进参数。
⑻、在易斜井段钻进时,可以考虑使用带有稳定器的钻具时,稳定器的外径磨损小于 2 毫米。否则,不得下井使用。使用满眼钻具时,操作要稳,钻压要跟上,做到“以快保满、以满打直”。
3.4 事故预防
⑴、井内卡钻
① 、使用强抑制的钻井液体系,并配合使用好润滑剂和降失水剂,保持良好的钻井液性能,降低固相含量,尽量做到平衡地层压力钻进。
② 、最大限度地降低钻井液中的无用固相含量,改善钻井液固相颗粒级配。
③ 、最大限度地减小钻井液液柱压力,减小钻具与井壁上滤饼的接触面积和尽量缩短钻具在井下静止时间,应不停地活动钻具。
④ 、选择合理的钻具结构,优选参数钻进,力求打直打快,避免“糖葫芦”、“狗腿子”井眼,防止键槽的产生,减少卡钻的机会。
⑤ 、起钻前处理好钻井液,大排量循环洗井,循环两周以上方可起钻。下钻不应一次到底,应分段开泵循环正常后再下。
⑥ 、钻进中发现泵压升高、悬重下降、钻井液返出减少、接单根打倒车等现象,应停止钻进或接单根,上提钻具到正常井段后,采用冲、通、划的办法,使井眼恢复正常,再继续作业。
⑦ 、钻进中发现泵压下降,必须停钻找出原因。如果在地面上找不出问题,应起钻检查钻具。
⑧ 、钻进中发现钻时变慢、蹩钻、泵压升高、上提钻具阻卡,应立即停钻,处理钻井液改善性能。同时,上下长距离活动钻具,并高速旋转甩动,加大循环排量,以消除钻头或稳定器泥包。
⑨ 、在井口上作业,必须预防工具、螺栓、钳牙等物品落入井内。空井时,可用钻头盒盖住井口。
⑵、键槽卡钻
① 、记录好遇阻,遇卡位置,结合测斜资料判断键槽所在井深,提前破坏处理。必要时在井眼曲率大的井段,定期破坏键槽。
② 、当可能产生键槽时,钻柱中加入两个震击器,一个校对到较低拉力,放在钻铤上部,一个校对到标准拉力放在大直径钻铤处。
③ 、严格控制起下钻速度,特别是钻具组合刚性变大时更要引起重视,下钻遇阻时不得硬压硬砸,起钻阻卡时不硬拉硬拔,应开泵循环,进行冲通;严防钻具被挤入缩径的小井眼井段。
④ 、如发生卡钻,首先要大排量循环冲洗,可能的话适当降低钻井液密度,并尽力活动钻具。测准卡点,先浸泡解卡液,如未见效,则进行爆炸松扣和套铣。
⑶、井壁堵漏
① 、漏失判断 钻进中发现漏失,应记录漏失时的孔深、冲洗液性能、泵压变化以及孔口返浆状态;提钻检查取出的岩心,判断是否存在松散、孔隙、裂隙、溶洞或节理发育等漏失通道。
② 、防漏措施 宜采用低密度低失水冲洗液钻进;在易漏地层中钻进中,应控制泵压、泵量和提下钻速度;发现微小漏失,应加入 1%~2% 的随钻堵漏材料。
③ 、压差引发的漏失 宜采用降低泥浆密度、充气泥浆止漏、单向压力屏蔽等方法。
④ 、裂缝和破碎带漏失 宜采用采用高失水剂堵漏剂、水泥护壁堵漏等方法。
⑤ 、涌漏交替或漏失带存在径流 宜采用速凝浆封堵、软胶塞速凝浆液封堵等方⑥ 、大裂缝和溶洞漏失 宜采用充填与堵漏液复合封堵、大型尼龙袋桥堵等方法。⑷、止涌和抑涌
① 、钻遇承压水层发生井涌或井喷,应用平衡地层压力钻井技术、提高冲洗液的密度抑涌或止喷。
② 、涌水量大或其他原因使抑涌控制困难时,可采用软胶塞速凝浆液封堵止涌。3.5 绿色施工
⑴、作业现场
① 、操作场地、材料物资存放场地等地面应铺设防渗材料,厚度应大于 3mm 的土工布。② 、油料存放地、循环沟、浆液池、垃圾池等易发生渗漏污染的表面应铺设防渗材料,厚度应大于5mm。
③ 、在钻井(深孔钻探)平台下方和设备检修区域,应铺设吸油毡。
⑵、井场复原
① 、新建道路应按设计要求尽量恢复至原地形地貌,宜与周边自然环境相协调,场地平整不应产生新的挖损和压占破坏。
② 、项目驻地、钻井(深孔钻探)施工产生的坑、池、沟等,用开挖堆放的土石进行分层回填,按“后挖的土石先填、先挖的土石后填”的顺序依次回填并夯实底部基岩碎石,然后回填平整底土,满足设计要求。
⑶、井场覆土
① 、新建道路及场地复原后,应将开挖前的表土均匀地覆盖在底土之上,草地、林地有效覆土厚度应大于 0.3m ;耕地、园地有效覆土厚度应大于0.4m。
② 、仅压占但未受到挖损、污染的场地,宜采取深翻、松土、培土等方式使表土达到复垦要求。
⑷、复垦复绿
①、耕地应采用深翻、松土及覆土换填等方法进行复垦,复垦后耕地坡度、有效土层厚度和土壤质量应满足当地农作物耕种条件。
②、移植的林木应全部回植,未成活的应进行补植,新种植的林木应结合当地气候环境条件选择适宜的品种,宜与周边生态相协调。
③ 、剥离的草皮应全部复植,将原剥离的根系腐殖土铺垫在覆盖的表土后,再将剥离养护的植被依次铺平复植;植被复植后应浇水养护,宜与开挖前状态相协调。
④ 、植被恢复,应做好事前规划、事中养护,应对损坏或检查不合格的工程进行修补和返工处理,恢复治理达到验收标准。
4. 焦炭灌注
4.1 焦炭选用与配置
⑴、焦炭颗粒
① 、焦炭颗粒大小及占有比例和化学组分,见表7。
表7焦炭颗粒度表
Table7Cokegranularitytable

② 、质量检查采用目视法,外观干净、干燥,无杂物。
③ 、按照设计要求,做好焦炭密度的配比试验,测量焦炭溶液的流动性和沉降时间,计算焦炭用量。
4.2 灌注施工
⑴、灌注前宜采用砂浆搅拌机对焦炭配比进行充分搅拌,同时应保障焦炭搅拌量能满足灌注要求。
⑵、焦炭灌注前,应测量焦炭溶液的比重不低于1. 30g/cm3 。
⑶、焦炭灌注宜采用与井深结构相匹配的泥浆泵对搅拌均匀的焦炭进行灌注作业。⑷、焦炭灌注分两个阶段实施,先灌注护壁套管外焦炭;待全部电气材料安装完毕,再灌注套管内焦炭。
⑸、灌注过程中,应连续监控灌注施工情况,包括排量、焦炭混合液密度、施工压力、井口返浆,并做好记录。监测焦炭在井口的返浆情况,返浆焦炭比重达到不低
于 1.3g/cm3 ,方可停止灌浆。
⑹、灌注结束后,应侯凝48h 后,再进行井口上部细沙填充。
5. 质量评价
施工质量标应包括但不限于:钻井井深、钻井井径、最大井斜角、井底最大位移、灌注质量、绿色施工等。
⑴、钻井工程
① 、校核实际钻井深度应以设计深度误差不大于 10cm
② 、钻井井径以裸眼测井测得的钻井轨迹的半径为基准,平均井径扩大率应小于15% 。
③ 、最大井斜角和最大水平位移评价指标见表 8。对有特殊要求的井或井段,应以设计要求为准。

Table8Boreholeevaluationindex
⑵、灌注质量
灌注质量评价以焦炭侯凝48 小时沉降量为基准,指标见表9。

Table9Perfusionqualityevaluation
⑶、绿色施工
恢复治理应符合设计要求,复垦质量应符合TD/T 1036 规定;井场应做到无污染、植被恢复趋势良好、生态环境协调。
6. 建议
⑴、井身结构 ① 、英德项目建议直径电极井终孔以白云质灰岩为界,下部白云岩电阻呈高电阻特性,影响接地电极井综合效能。 ② 、惠东项目:岩石比较完整,整体情况良好,岩石含硅质,局部夹变质岩,坚硬致密,有利于空气潜孔锤钻进。 ③ 、西藏项目:沿岩层走向钻进,岩层倾角局部呈直立状态。井身结构应留一备用开次为佳。
⑵、设备选型:在满足设计要求的前提下,小直径勘查孔宜采用模块化钻机;大直径电极井宜采用的平台式的 HXY-B 以上的立轴钻机、装盘钻机或石油钻机,以节省项目投资。高原施工按常规设备能力的70% 计算。
⑶、从接地电极井效能看,井身质量应确保钻井的垂直度,垂直度越高、孔底偏移量越小越好,施工中宜采用随钻测斜或单点测斜的方式加于控制,必要时增加扶正器的方式来保证井身质量。
⑷、钻井液宜以清水或低固相钻井液为主,在上覆杂填土或软弱层地层,应采表层套管进行封堵;在完整的岩石地层中,在确保孔壁安全的前提下,可考虑顶漏钻进。⑸、应将绿色勘查施工贯穿于钻井工程每个环节,做好对环境的保护和复垦复绿工作。
参考文献:
[1] 田松. 深井接地极在变电站接地网中的应用分析[J]. 电工电气,2019(1):37-39.
[2] 陈玉潮 .换流站内深井接地极影响因素研究 [J].工程建设与设计,2018(11):100-101.
[3] 胡文辉, 李奋强, 谷华等. 小直径地质勘查钻孔技术在深井接地极工程的应用 [J]. 能源与节能,2024 221(2):313-316.
[4] 杨万国 , 徐公银 , 郑克江 .深井阳极施工注意事项 [J].石油工程建设,2009,35(6):39-41
[5] 江景云 . 深厚砂层小直径深井成孔技术在换流站接地极工程的应用 [J]. 福建建设科技,2021,(1):38-40.
作者简介:宋建贵(1986.03.22-),男,汉族,本科,陕西榆林,工程师,地质调查与矿产勘查专业,研究方向:主要从事能源与资源地质勘探、地质灾害治理、绿色矿山综合治理和矿山地质应急救援等工作