成渝双城经济圈农户绿色生产意愿研究
于蕊 洪子珺 肖芷瑄 武文豪 金明慧
重庆师范大学经济与管理学院
一、引言
中国以不足世界 9% 的耕地养活近 20% 人口,却付出高昂生态代价:亩均化肥量全球 3 倍、农药 2.5 倍,农业面源污染贡献全国总负荷三成以上。2017 年中央一号文件首次将“农业绿色发展”列为乡村振兴的核心约束,要求到 2035 年实现投入品减量化、生产清洁化、废弃物资源化。成渝双城经济圈作为全国第四大粮油产区和长江上游生态屏障,化肥强度高出全国均值 15% ,农膜回收率不足 60% ,其能否率先完成绿色转型,直接关乎长江经济带“双碳”目标与三峡库区水质安全。然而,小农户仍占经营主体的 98% ,其绿色采纳度成为决定成败的“最后一公里”。
既有研究呈“哑铃型”分布:一端聚焦宏观政策与中观特征—制度环境(补贴、执法、认证)、经济收益(价格溢价、生态补偿)【1】、家庭资源(教育、耕地、劳动力)被反复验证为绿色转型的硬约束【2】;另一端虽开始引入计划行为理论(TPB)等心理变量【3】,却多把态度、主观规范视为控制变量,缺乏对“感知价值—态度—意愿—行为”链式机制的定量拆解【4】,更鲜见心理变量与政策、资源变量的交互效应分析,导致现实中“愿意却不用、用了又退出”的意愿—行为悖离现象难以解释。此外,成渝虽肩负生态屏障与粮油基地双重使命,却鲜有针对该区域农户的微观实证,宏观政策与小农心理之间的适配度无从评估。
本研究基于小农户分散经营现实,构建相关理论模型并引入心理变量,利用成渝双城经济圈 645 户农户数据,分析绿色生产意愿等,提对策以作参考。
二、研究设计
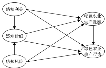
基于感知价值理论构建农户绿色农业生产行为决策的理论模型(见图 1)。
图1 农户绿色农业生产行为决策的理论模型

该模型中,感知价值(PV)是感知利益(PB)与感知风险(PR)权衡的结果,影响绿色生产意愿(GAPI)与行为(GAPB)。研究假设:
H1:感知利益对农户绿色农业生产感知价值有显著正向影响;
H2:感知风险对农户绿色农业生产感知价值有显著负向影响;
H3:感知价值对农户绿色农业生产意愿有显著正向影响;
H4:感知利益对农户绿色农业生产意愿有显著正向影响;
H5:感知风险对农户绿色农业生产意愿有显著负向影响;
H6:感知价值对农户绿色农业生产行为有显著正向影响;
H7:感知利益对农户绿色农业生产行为有显著正向影响;
H8:感知风险对农户绿色农业生产行为有显著负向影响;
H9:农户绿色农业生产意愿对其生产行为有显著正向影响。
结合访谈与区域实际,设计 5 个变量、21 个测量题项(表 1),采用 Likert 5 级量表(1-5 分)。
表 1 变量选择与量表设计

本文样本数据来自成渝双城经济圈问卷调查,所选样本县能反映当地农业生产、生态保护等情况。采用分层随机抽样:从样本县各抽2 个乡镇(共 12 个),再从各乡镇抽 2 个行政村(共 24 个),每村抽 25-30 户农户。调研为半结构化入户访谈,由培训过的调查人员问答填写问卷,共发放 660 份,有效 645 份,有效率 97.73% 。被调查者中男性占 73.49% ,年龄集中在 41~60 岁,受教育水平较低(文盲占30.08% );家庭劳动力 3 人以下、耕地 10 亩以下、耕作年限 20 年以上的分别占 67.60% 、 69.61% 、 68.22% ,66.51%的农户农业收入占家庭年收入 40% 以下。这反映出农村劳动力不足、兼业化明显、规模化生产待加强,样本符合成渝双城经济圈农村实际,代表性良好。
三、调查结果
本次研究通过对上述问卷收集数据,从多个维度分析农户绿色生产意愿构成的现状水平。
1. 对绿色生产认知程度
基于感知利益(PB)与感知风险(PR)的测量维度,调研发现农户对绿色生产的认知水平显著影响其价值判断:
农户绿色认知呈“低水平、高分化”特征:仅 41% 对绿色生产“比较 / 非常了解”, 59% 认知模糊;仅 23.5% 自认掌握相关技术, 64.2% 认为操作复杂。教育程度与年龄是核心差异源——高中及以上农户技术掌握度评分 3.8,显著高于初中及以下 2.4;20-35 岁农户生态价值认同 4.1 分,50 岁以上仅 2.9 分。信息渠道不足进一步放大风险感知:仅18.7% 接受过系统培训,多数农户难以评估长期收益,短期风险规避倾向突出。
2. 绿色生产技术采纳意愿
结合功能价值(PV1-PV3)与经济价值(PV4-PV5)的测量结果,技术采纳呈现以下特征:
技术类型与感知收益差异:节水灌溉技术采纳意愿最高( 75% ),因其增产效果评分4.2 分;有机肥使用意愿 65% ,受成本制约(价格为化肥 2-3 倍,经济价值评分 2.1 分),投入产出失衡(评分 3.8 分)。技术复杂度抑制转化:病虫害绿色防控技术采纳意愿仅 40% ,因操作风险评分 4.1 分,部分农户因管理难回归传统(如某合作社 60% 社员放弃智慧农业系统)。政策调节作用:获技术补贴农户对绿色技术经济价值感知提升 15% ,但覆盖率不足 20% ,凸显政策落地关键。综上,农户对资源节约和环境友好型技术接受度较高,对技术要求高的绿色防控技术采纳意愿较低。
3. 绿色农产品生产意愿与市场信心
基于经济价值(PV4)与社会价值(PV6)的交互影响,市场机制缺陷显著抑制农户行动:
价格溢价与成本矛盾: 70% 的农户愿意生产绿色农产品,但仅40% 认可其市场溢价(PB4 评分 3.0 分)。绿色大米收购价仅高 10% 15% ,无法覆盖生物农药额外成本(PR2 评分 4.3 分),反映经济价值(PV4)与感知风险(PR)的权衡失衡。认证体系缺位:仅 12% 的乡镇设有绿色专营市场(变量:市场环境), 60% 的农户依赖传统渠道,导致“优质难优价”(如四川某县无认证有机蔬菜利润率下降50% )。社会价值驱动不足:邻里示范效应(PV6:社会声誉)评分仅2.8分,农户普遍认为绿色生产“缺乏社区认同”,削弱其社会价值感知。
4. 绿色生产政策支持需求与执行偏差
政策支持是推动农户绿色生产意愿转化为实际行动的重要因素。政策变量(如生态补偿、技术补贴)的调节作用显著,但执行问题削弱效果:
激励型政策需求迫切: 80% 的农户呼吁技术培训(变量:政策支持), 75% 要求财政补贴(PB6 评分 4.5 分),但实际获得补贴的农户不足 20% ,政策透明度(PR5:执行偏差)评分仅 2.9 分。约束型政策效果有限:污染罚款等约束措施短期有效,但长期依赖易引发抵触情绪(PR6 评分 3.7 分),农户更倾向“激励为主”的组合政策。综上,成渝双城经济圈农户绿色生产意愿总体较高,但在技术采纳、市场信心和政策支持方面存在差异。后续研究将进一步探讨关键影响因素并提出针对性政策建议。
四、抑制成渝双城经济圈农户绿色生产意愿的因素分析
(一)技术与知识储备不足
调研数据显示,成渝双城经济圈农户群体以中老年为主(41-60岁占比超 60% ),文化水平普遍较低(文盲率 30.08% ),对绿色生产技术认知有限。问卷中关于“绿色生产技术掌握程度”的题项显示,仅 23.5% 的农户表示“基本掌握相关技术”,而 33.2% 的农民不太了解相关技术,高达 64.2% 的农户认为“技术复杂且难以操作”(如生物防治、智慧农业技术等)。尽管成渝地区在科技创新领域取得显著进展,但技术推广未能有效下沉至农村基层。例如某合作社引入智慧农业系统后,因操作复杂导致 60% 社员放弃使用,最终回归传统耕作。访谈中,发现现有培训资源覆盖不足,仅 18.7% 的农户接受过系统培训,抑制了农户绿色生产意愿。
(二)经济收益与成本风险失衡
绿色生产存在高投入与低收益的矛盾: 43.6% 的农户认为绿色农业需额外资金投入(如有机肥价格是化肥的 2-3 倍), 27.2% 的农户预期产品溢价难以覆盖成本(如绿色大米仅溢价 10%-15% ),有受访者表示一亩地改用生物农药多花500 元,收购价仅涨200 元,不划算。除生产资料成本外,绿色生产还需额外投入“时间成本”与“管理成本”,有机种植田间管理时长比传统高 35% ,且政策补贴大多未覆盖劳动力成本。市场渠道与认证缺位问题突出: 12.8% 的农户担忧绿色农产品销路不稳定,缺乏规模化销售渠道;成渝地区仅 12% 的乡镇设有绿色农产品专营市场, 60% 的农户依赖传统批发商收购,议价能力弱。四川某县农户自产有机蔬菜因无认证,被迫以市场均价出售,利润率下降 40% 。本地认证体系覆盖率不足 20% ,“优质难优价” 现象普遍。经济层面的投入产出失衡,使农户更倾向于规避转型风险。
(三)政策激励与执行偏差
尽管政府出台了多项绿色农业支持政策,但执行过程中的偏差削弱了政策效果。数据显示,仅 34.5% 的农户明确了解生态补偿政策内容,而实际获得补贴的农户占比不足 20% 。约束型政策(如污染罚款)执行力度较强,但激励型政策(如技术补贴、税收优惠)覆盖率低且落实滞后。例如,问卷中“绿色生产支持政策了解程度”评分均值仅为2.9(5 分制),并且农民对政策支持力度的满意度也不高,部分农户反映“补贴申请流程繁琐,难以实际受益”。这种政策工具的不均衡,导致农户缺乏长期转型动力。
(四)风险感知与环境不确定性
农户对绿色生产的非经济风险感知进一步强化了保守决策倾向,主要体现在以下两个方面,第一技术操作风险。技术失败风险评分达4.1(5 分制), 64.2% 的农户认为技术复杂难操作(如智慧农业设备故障率高)。某合作社引入水肥一体化系统后,因操作不当导致 30% 作物减产,社员流失率超 40% 。第二自然与政策环境不确定性。自然灾害风险评分 3.9,川东 70% 有机种植户因夏季洪涝减产,平均损失率25% ,致不少农户放弃。2021-2023 年成渝3 项关键补贴政策两次调整,增加农户适应成本,削弱长期投入信心。综上,技术门槛高、经济风险大、政策执行偏差、组织化程度低及风险感知强,是绿色转型主要障碍,需从技术推广、收益保障、政策优化、组织建设及风险缓释等多维度协同破解。
五、结论与启示
(一)结论
基于成渝 645 户农户数据与感知价值理论,研究发现:农户绿色生产遵循“感知价值→意愿→行为”路径,感知利益正向驱动意愿,感知风险负向抑制行为且对实际表现影响最大;意愿—行为悖离突出,提示需降低风险感知、增强行动信心。激励型(补偿、补贴)与约束型政策均正向调节该路径【4】,但激励型政策效应更强,表明以经济激励为核心的政策组合更能促使农户主动实施绿色农业。
(二)启示
构建“技术 - 收益 - 执行”一体化方案。一是分层推广,设县 -村服务站、田间课堂和线上 1 对 1 指导,年培训覆盖 80% 行政村,示范户每亩奖 200 元并组建绿色互助小组;二是强化收益保障,绿色投入品补贴提至 30% 、技改最高补 5 万元,打造区域品牌与溯源体系确保溢价 ⩾20% ,并推财政补 70% 保费的综合险及最低收购价;三是优化执行,手册入户、月解读会确保知晓率 100% ,简化补贴流程、提高兑现效率,保持政策连续性以降低风险感知。
参考文献
【1】赵建欣 , 刘彬 , 卢燕 . 农户家庭人口学特征对绿色农产品生产影响的实证分析 [J]. 经济与管理 ,2013,27(11):35-39.
【2】张晓楠 , 邱国玉 . 化肥对我国水环境安全的影响及过量施用的成因分析 [J]. 南水北调与水利科技 ,2019,17(04):104-114.
【3】赵向豪 , 陈彤 , 姚娟 . 认知视角下农户安全农产品生产意愿的形成机理及实证检验——基于计划行为理论的分析框架 [J]. 农村经济 ,2018(11):23-29.
【4】徐娜 , 张莉琴 . 劳动力老龄化对我国农业生产效率的影响 [J].中国农业大学学报 ,2014,19(04):227-233.
大学生创新创业训练项目重庆市立项 S202410637048 成渝双城经济圈农民绿色生产意愿及影响因素调研