融合人工智能的机械制造电气图纸快速审核与错误诊断方法研究
钱清
江苏海鸥冷却塔股份公司 江苏省 常州市 213000
现在人工智能技术的飞速发展不只给机械制造领域带来了新的挑战,同时也创造了前所未有的机遇;特别是在机械制造电气图纸审核与错误诊断方面,传统方法在面对日益复杂的图纸和高要求的审核标准时越来越显得力不从心,而人工智能技术以其强大的数据处理能力、模式识别能力和学习能力为解决这些问题提供了有效的途径。所以审核员将人工智能与机械制造电气图纸审核相结合既可以实现更高效、更准确的审核与错误诊断,又能减少人工审核的工作量和误差,提高生产效率和产品质量。
1旧式机械制造电气图纸的审核与常见问题成因
1.1旧式机械制造电气图纸的审核方法
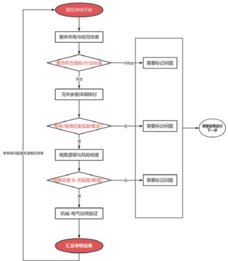
在传统机械制造领域,电气图纸的审核主要依赖人工操作,审核人员需要凭借自身专业知识和经验对图纸中的线路连接、元件参数标注、逻辑关系等内容进行逐一核对。一般流程(见下图1)是审核员先查看图纸的整体布局和设计规范是否符合行业标准,如GB/T4728《电气简图用图形符号》等相关国家标准;然后详细检查每一个元件的型号、规格是否与实际需求匹配,线路走向是否合理,有无短路、断路等潜在风险。例如他们在审核大型机床的电气图纸时要对照机床的机械结构仔细确认电机的接线方式、继电器的控制逻辑是否正确;很明显这种人工审核方式存在诸多局限性,审核效率极低,一张复杂的电气图纸往往需要耗费审核员数小时甚至数天的时间并且容易受到审核员个人状态、专业水平差异等因素影响,从而导致审核结果出现偏差[2]。

1.2旧式机械制造电气图纸的常见问题成因
每一类不同的电气设备都需要配有更加精确化、标准化的电气图纸,但在传统审核模式下常见问题却频发:一方面,随着机械制造行业的发展,电气设备的功能日益复杂,电气图纸的规模和精细程度也在不断提升,人工审核难免不能全面覆盖所有的细节而容易遗漏一些隐蔽性错误,如部分线路交叉处的绝缘处理标注不清晰,在实际生产中可能引发漏电等安全事故;另一方面,电气行业技术更新换代快,新的电气元件和技术不断涌现,而审核人员的知识更新速度相对滞后,他们可能无法准确判断新型元件在图纸中的应用是否正确;更何况企业内部缺乏统一、规范的审核流程和标准,不同审核员对图纸的理解和判断也会存在差异,这也会导致审核结果不一致,进而影响后续的生产制造。
2融合人工智能的机械制造电气图纸快速审核与错误诊断方法
2.1利用智能助手协助电气接线的自动化检查
电气设备离不开长期稳定且牢靠的电源输送,但是面对复杂的电气接线系统,人工检查不仅效率低下还容易出现错漏,所以审核员利用智能助手可以实现电气接线的自动化检查。智能助手基于预设的电气接线规则和标准数据库,结合计算机视觉技术对电气图纸中的接线信息进行识别和分析,例如在汽车发动机控制系统的电气图纸审核中,智能助手能够快速识别各个传感器、执行器与控制单元之间的接线关系,通过与标准接线模型对比自动检测出接线错误、极性接反等问题;同时智能助手还可以实时监测电气连接的可靠性,通过模拟不同工况下的电流、电压变化,预测接线点可能出现的松动、过热等故障隐患。目前市场上已有部分先进的智能检测设备,如 FLIR A8000 系列红外热像仪(见下图 2),它能够快速检测电气连接点的温度异常,为智能助手提供更准确的数据支持,有效提升电气接线检查的准确性和效率。
多功能头盔式红外热像仪示意图

图 2FLIRA8000 系列红外热像仪结构图
2.2基于深度学习的电气图纸图像识别与特征提取技术
电气图纸图像识别与特征提取技术主要是指利用深度学习算法对电气图纸的图像进行处理和分析,所以审核员通过卷积神经网络(CNN)对电气图纸图像进行预处理,包括图像增强、去噪、二值化等操作,提高图像的清晰度和可读性;然后利用训练好的 ResNet、YOLO 等深度学习模型对图纸中的电气元件、线路、标注等进行识别和定位,提取其元件的形状、尺寸、位置,线路的走向、连接点等信息,例如深度学习模型在对工业机器人电气图纸的审核中可以准确识别出图纸中的伺服电机、驱动器、编码器等元件并提取出它们之间的连接关系[3]。为了提高模型的识别准确率还需要大量的电气图纸样本进行训练,这里企业可以通过收集历史图纸数据、与行业机构合作共享数据等方式扩充数据集,实践表明,经过大量数据训练的深度学习模型在电气图纸图像识别任务中准确率可达到 95% 以上,大幅提升了图纸审核的效率。
2.3电气图纸语义理解与逻辑关系智能分析方法
由于一般的电气图纸中含有专有名词和复杂的逻辑关系,传统人工审核很难快速准确理解其含义,而基于自然语言处理(NLP)技术的电气图纸语义理解与逻辑关系智能分析方法可以有效解决这一问题。该方法先是对电气图纸中的文字标注、技术说明等文本信息进行语义解析,利用词向量模型(如 Word2Vec、BERT 等)将文本中的词汇转化为计算机可理解的向量表示,从而理解文本的语义信息;然后通过知识图谱技术构建电气图纸中元件、线路、功能模块之间的逻辑关系网络,凭借其功能对图纸的整体逻辑进行分析和验证。例如在审核数控机床电气图纸时,智能分析系统可以通过语义理解技术准确解读 PLC 程序中的控制逻辑并通过知识图谱分析各个电气元件之间的联动关系,判断是否存在逻辑冲突或不合理的控制流程,通过这种方式,设备也能深入挖掘电气图纸中的潜在信息并发现人工审核难以察觉的逻辑错误,从而提高图纸审核的深度和准确性。
2.4错误诊断专家系统的构建与优化
为了能够快速、准确地诊断电气图纸中的错误,企业还需要构建错误诊断专家系统,该系统集成了大量的电气领域知识、行业标准规范以及实际案例经验,采用专家系统的推理机制,结合机器学习算法,实现对图纸错误的智能诊断。系统首先通过对图纸的图像识别、语义分析等获取相关信息,然后根据预设的规则库和案例库进行推理,判断图纸中是否存在错误,并给出错误类型、位置及解决方案,例如当系统检测到电气图纸中某一元件的参数标注超出正常范围时,它会结合规则库中的标准参数范围判断该标注是否错误并参考案例库中类似问题的解决方法,给出修改建议 [4]。当然,为了不断优化专家系统的诊断能力,企业也需要持续更新和完善规则库、案例库,通过对新出现的错误案例进行学习和分析来调整系统的诊断模型;同时利用强化学习算法,根据诊断结果的反馈自动优化系统的推理策略,以此提高错误诊断的准确性和效率。
2.5智能审核与诊断系统的实践应用与效果验证
一方面,将智能审核与诊断系统应用于某大型机械制造企业的电气图纸审核工作中,在应用初期可以选取部分具有代表性的电气图纸进行测试,结果显示系统能够在几分钟内完成一张复杂电气图纸的审核,而人工审核则需要数小时,审核效率提升了数十倍;而在错误诊断方面,系统能够准确识别出图纸中的各类错误,包括元件参数错误、接线错误、逻辑错误等,错误诊断准确率达到 98% 以上,相比人工审核的准确率有了显著提高;另一方面,通过实际生产验证,使用智能审核与诊断系统后,企业因电气图纸错误导致的生产返工率降低了60%、产品交付周期缩短了 30%,生产成本大幅下降,同时产品质量得到了有效保障,这些实践结果充分证明了融合人工智能的机械制造电气图纸快速审核与错误诊断方法的有效性和实用性,它能为机械制造行业的智能化升级提供有力的技术支持[5]。
结语
随着人工智能技术的不断发展和完善,融合人工智能的机械制造电气图纸快速审核与错误诊断方法将在机械制造领域发挥越来越重要的作用。本文提出的一系列方法和技术有效解决了传统人工审核方式存在的效率低、准确性差等问题,显著提升了电气图纸审核的质量和效率,为企业降低了生产成本,提高了市场竞争力;然而目前该技术还是存在一些不足之处,如深度学习模型对数据的依赖性较强,数据质量直接影响模型的性能;错误诊断专家系统的规则库和案例库还需要进一步完善,以应对更加复杂多样的图纸错误情况,所以未来企业还需要进一步加强人工智能技术与机械制造领域的深度融合,不断优化和改进审核诊断方法,推动机械制造行业向更高水平的智能化方向发展。
参考文献
[1] 李玉华 . 电气图纸审核要点在配电柜项目中的应用及质量把控 [J]. 智慧中国 ,2025,(03):82-83.
[2] 褚雪汝 , 陈中 , 吴聪颖 , 等 . 基于深度学习的电气二次图纸语义识别方法 [J]. 浙江电力 ,2023,42(08):1-11.
[3] 黄一学 , 秦克 , 罗威 , 等 . 先验规则和深度学习融合驱动的舰船电气图纸布局方法[J]. 计算机集成制造系统 ,2024,30(03):968-981.
[4] 吴香伟 . 浅谈电气工程中图纸会审的重要性 [J]. 中国设备工程 ,2021,(18):213-214.
[5] 郝勇 , 郭晓杰 , 张锦枫 , 等 . 基于数字设计平台自动生成电气图纸的技术研究 [J].汽车工艺与材料 ,2022,(11):29-35.