《零件精度检测》课程思政的探索与实践
吴焕城 邹秀花
广东省岭南工商第一技师学院
一、引言
习近平总书记在全国高校思想政治工作会议上指出 :“要坚持把立德树人作为中心环节,把思想政治工作贯穿教育教学全过程,实现全程育人、全方位育人”。为贯彻习近平总书记关于教育的重要论述,落实《高等学校课程思政建设指导纲要》要求,机械类专业课程需将思政教育与专业教学深度融合,培养学生兼具精湛技艺与家国情怀。[1]《零件精度检测》作为数控加工专业高级工层级的核心工学一体化课程,承担着培养精密检测人才的重任,其强调规范操作、数据真实、质量至上的课程特性与思政教育存在天然契合点。通过挖掘课程中蕴含的思政元素,将工匠精神、科学严谨、行业使命等价值观渗透于教学全过程,既是落实立德树人根本任务的必然要求,也是提升制造业人才培养质量的关键路径。
二、《零件精度检测》课程思政的必要性
1. 课程特点的内在要求
《零件精度检测》课程以“工学结合、标准引领、素养融合”为核心,通过岗位化任务设计、标准化流程实施、多元化能力评价,构建了“技能培养—职业素养—思政教育”三位一体的育人模式。[2] 课程紧密对接机械制造企业的零件精度检测岗位,覆盖轴类、盘套类、箱体类等多类型零件的检测流程,要求学生掌握从任务解读、方案制定到精密仪器操作的全流程技能。教学过程中严格执行《产品几何技术规范(GPS)》等国家标准,强调检测流程的规范性与数据的真实性,其内在要求天然蕴含“严谨细致”、“诚实守信”、“遵纪守法”等职业素养与思政元素。
2. 学生发展的现实需求
本研究的对象是数控专业高级工层级学生。已具备一定的专业基础,但在职业素养与价值观塑造方面仍需强化引导。从认知特点看,学生对具体实践操作兴趣较高,但对抽象的思政理论理解存在困难,需通过“具象化”案例激发共鸣。从职业发展看,学生即将进入企业一线岗位,亟需培养“零误差”的工作态度、诚实守信的职业道德和绿色生产的环保意识。
三、思政教育融入《零件精度检测》课程中存在的问题
1. 教师思政意识和能力相对不足
部分教师对课程思政的责任意识不强,教学重心过度聚焦于专业知识的传授,存在“思政教育是思政教师专属任务”的认知偏差,忽视了自身在全员育人格局中的职责,未能充分认识到专业课程的思政育人潜力。具体表现为:对思政教育的重要性认识不足,未深刻理解在当前复杂环境下引导学生树立正确“三观”的紧迫性;在制定教学计划、设计课堂活动时,缺乏主动融入思政元素的自觉性。调查显示(如图1 所示):对10 位教师进行问卷调查,仅 35% 的教师能在讲解知识点、技能点时重点加入思政元素, 50% 的教师提及频率很小,15% 的教师从未提及, 0% 的教师能在每个任务每个环节都融入思政。这表明教师思政融入的深度和广度均有待提高。如图1 所示:
图1 教师课程思政融合意识问卷调查

2. 思政内容与专业知识脱节
部分教师在推进课程思政时融合能力不足,未能将育人目标与课程目标有机统一。教学实践中表现为:思政内容生硬嵌入,与专业知识逻辑链条断裂;
或仅在课堂首尾点缀思政口号,未能贯穿教学全过程;选取的思政案例与专业主题关联牵强。即使教师有融合意愿,也常因难以发掘专业知识与思政元素的内在联系点,导致操作中出现生硬嫁接(如突兀插入政治术语、简单播放视频),缺乏深度结合。这种脱节导致学生难以理解与认同,削弱了育人实效。对 5 位教师和 30 名学生的调查显示(核心结论如图 2、图 3 所示), 80% 的教师认为将思政元素自然融入课程难度非常大, 53% 的学生认为教师融入的思政内容与专业知识几乎无关联,印证了该问题的严重性。
图2 教师挖掘思政与专业知识内在联系难度 图3 学生对思政与专业知识关联感知

3. 教学方法未能充分体现学生主体性
工学一体化强调以学生为主体,让学生在“做中学”、“学中做”,主动探索和实践。但实际教学中仍存在教师主导过多的问题。教师习惯于按既定流程讲解任务、示范操作,压缩了学生自主思考、设计方案、解决问题的空间,不利于在实践探索中内化思政理念。
4. 教学考核方式未能全面体现思政育人成效
当前工学一体化课程虽已建立过程性评价与结果性评价相结合的考核体系,但在具体实施中,过程性评价对学生的思想素质教育成效关注不足、体现不充分。现有的过程性评价的观测点与评分标准往往过度聚焦于学生的专业技能操作熟练度、任务完成度和理论知识学习情况,未能体现学生在学习过程中展现的职业素养、工匠精神、社会责任感和家国情怀等思政维度的成长与表现;评价主体缺乏对思政育人目标进行有效观察和评价的明确指引与能力;评价方式也较少设计能够真实反映学生思想动态、价值判断和态度养成的环节或工具。
四、《零件精度检测》课程思政的探索与实践
1. 强化教师思政意识与能力建设
教师是课程思政实施的关键。思政元素融入《零件精度检测》课程教学中关键在于教师,教师的思政水平决定了课程思政的深度和广度。
(1)深化理论学习:教师应定期学习国家关于课程思政的方针政策、文件精神及优秀案例,深刻理解“立德树人”根本任务和“三全育人”要求,转变教育理念,强化育人责任。
(2)促进协同育人:教师积极与思政课教师开展学习座谈、集体备课,共同设计教学方案,深入挖掘课程蕴含的思政元素,实现专业内容与思政教育的深度融合与优势互补。
(3)搭建资源平台:教师思政要积极参加专题培训和集体备课活动,邀请思政专家指导,共同挖掘课程思政元素,研讨融入路径和教学方法。建立“课程思政资源库”,共享优秀教案、案例和素材。
(4)强调教师内化:教师自身须积极主动地探究、内化并创造思政成果。只有具备高度的思政意识,方能敏锐挖掘课程中的思政元素;只有将思政理念内化于心,才能有效外化于教学实践,从而持续提升课程思政育人水平。[3] 因此,强化工学一体化教师的思政意识、提升其思政教育能力与素养水平至关重要。
2. 结合教学内容,深度植入思政元素
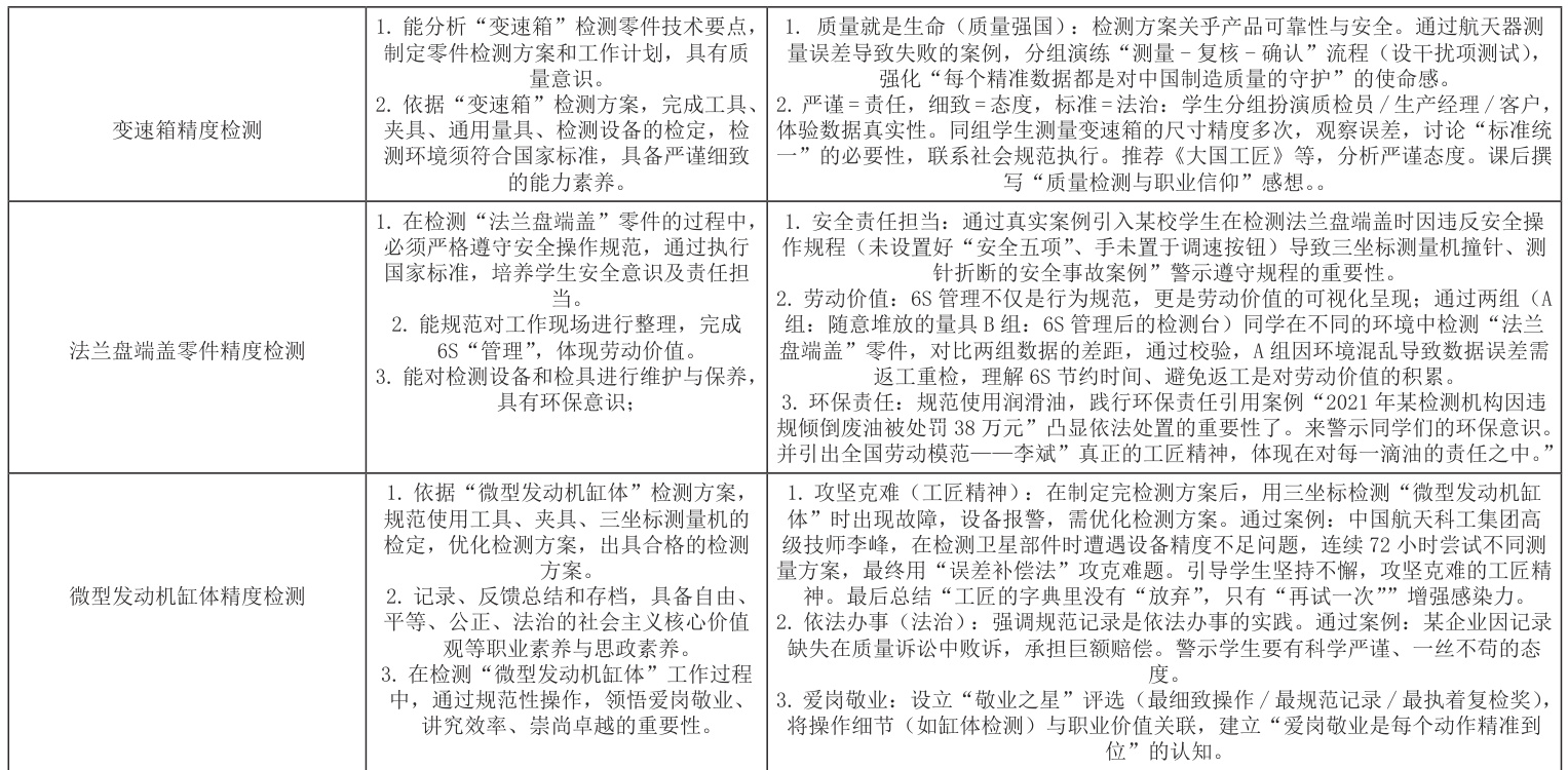
《零件精度检测》课程蕴含着丰富的思政育人资源。关键在于将思政元素与知识点、技能点进行自然、深度、有机融合。依托典型工作任务,挖掘符合岗位需求的思政内容,具体实施如表1 所示:
表1 《零件精度检测》课程思政教育融入点


3. 优化教学方法,构建“做中学”思政浸润模式
在实施过程中,采用任务驱动法、案例教学法、情境教学法等多种教学方法深度融合专业技能与思政元素,让学生在实践中领悟职业精神。
(1)任务驱动法:以真实工作任务强化责任意识与规则观念。以“岗位流程标准化”为导向,要求学生以“检测小组”为单位完成“任务接收—方案设计—操作实施—数据记录—报告交付”全流程。在任务验收环节引入“客户验收机制”,要求学生对检测异常数据作出专业解释并提出改进方案,培养“数据说话、实事求是”的职业态度,同时渗透“服从标准、尊重规则”的法治意识。
(2)案例教学法:通过“案例导入—场景复现—思辨讨论”流程,将抽象的职业精神转化为可触摸、可感知的真实体验。结合课堂上“三坐标测量机突发故障”的模拟情境,引导学生分组复刻“问题分析—方案尝试 —数据验证”的攻坚过程,体悟 “精益求精、永不言弃”的工匠精神。
(3)采用情境教学法:创设企业真实场景,让学生在模拟岗位角色中体验职业精神要求。如在“减速器输出轴检测”中,学生扮演“接单员”、“质检员”、“客户”,进行跨部门沟通模拟,培养“团队协作、有效沟通、服从规范”素养,理解检测岗位的枢纽作用。通过“做中学”模式,课程实现了从“知识传授”到“价值塑造”的升华,使思政教育成为学生可参与、可感知、可践行的内在体验。
4. 优化教学考核方式,注重思政教育过程三维度过程性评价指标体系
本研究基于思政育人目标,构建了涵盖“职业素养”、“价值观念”、“社会责任感”三个维度的过程性评价指标体系 [4](如表 2 所示),并在考核中占比30% 。
表2 《零件精度检测》课程思政育人过程性评价指标体系

(2) 引入多元化评价主体
企业导师深度参与:每学期邀请 2 名企业质检主管参与实践考核,企业导师依据“三维度过程性评价指标体系”(表 2),聚焦学生在真实或模拟岗位情境中展现的规范操作执行力与质量责任担当能力进行专业评估;学生互评与自评:通过结构化设计的“检测小组互评表”,引导学生围绕指标体系中的“团队协作能力”观测点(如:角色贡献度、沟通有效性、主动协助意愿)进行相互评价。同时,要求学生提交结构化“思政反思日志”,聚焦反思自身在任务中体现的指标体系中相关思政维度。
结语
《零件精度检测》课程思政的探索与实践表明,通过构建“教师能力提升—思政元素深挖—教学方法创新—考核体系优化”四位一体的改革路径,并依托典型工作任务实现思政元素的全流程渗透,是切实可行的。[5] 以“标准引领 + 工匠精神 + 家国情怀”为核心的课程思政模式,有效弥合了专业知识传授与价值引领的鸿沟,显著提升了学生的职业素养、规则意识、责任担当与价值认同。实践证明,这一模式不仅契合高级工层级学生的认知特点和职业发展需求,更通过可测量、可追溯的思政育人成效,为机械类专业的高素质技能人才培养提供了可推广的范式。未来将持续深化思政元素挖掘的深度与广度,完善“做中学”的浸润机制,并探索智能化思政育人评价方法,为落实立德树人根本任务、服务制造强国战略贡献职教力量。
参考文献
[1] 教育部.《高等学校课程思政建设指导纲要》[Z]. 2020.
[2] 李志河 , 等 . 智能制造背景下机械类专业课程思政元素挖掘与融入研究[J]. 机械设计 , 2023,40(S1):1-5.
[3] 王振洪, 等. 高职教师课程思政能力:结构模型与发展路径[J]. 教育发展研究 , 2022,42(03):78-85.
[4] 王丽华 , 张伟 . 工匠精神融入高职机械类专业课程的实践路径研究 [J].中国职业技术教育 ,2021(17):88-92.
[5] 刘建军 , 周燕 . 职业教育课程思政评价体系的构建与实践——以装备制造类专业为例 [J]. 职业技术教育 ,2022,43(08):56-60.