《集成电路版图设计》课程思政要素体现与融入
陆学斌
湖州职业技术学院,浙江湖州 313000
一、引言
《集成电路版图设计》是集成电路技术专业的重要课程,旨在培养学生全面掌握集成电路版图设计的流程和能力。在新时代背景下,将思政要素融入集成电路技术专业的课程中,不仅是落实立德树人根本任务的要求,也是培养德智体美劳全面发展的社会主义建设者和接班人的重要途径。
二、完善教学目标,引入课程思政育人目标
在《集成电路版图设计》课程中,首先完善了教学目标,在常规的知识目标、能力目标及素质目标的基础上,引入了课程思政的育人目标。具体目标包括:
1、知识目标:使学生掌握集成电路版图设计的基本原理和方法。
2、能力目标:培养学生具备熟练进行集成电路版图设计的能力。
3、素质目标:提升学生的专业素养和职业道德,培养版图设计实践能力。
4、思政目标:通过课程学习,增强学生的工匠精神、创新精神、团队合作精神,树立正确的世界观、
人生观和价值观。
三、挖掘课程思政资源,构建思政案例库
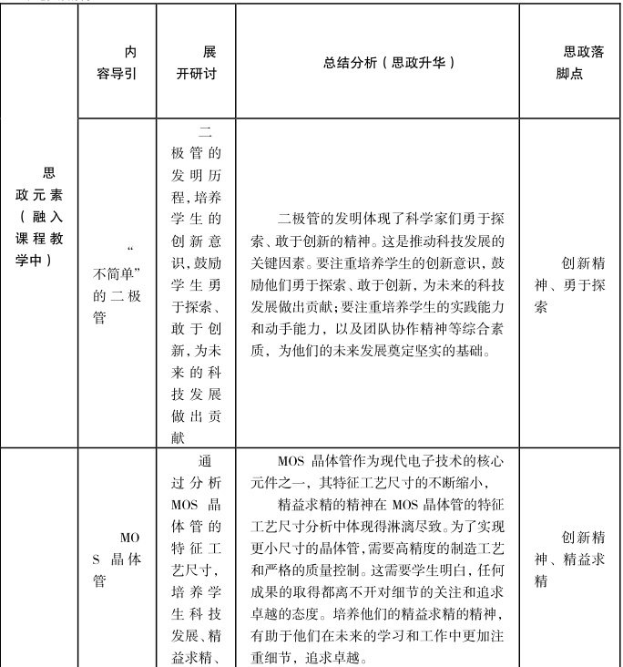
在《集成电路版图设计》课程中,从工匠精神、创新精神、团队合作精神和世界观、人生观、价值观等四个方面挖掘课程思政资源,构建思政案例库。
1、工匠精神

2、创新精神


3、团队合作精神

4、世界观、人生观和价值观

四、运用多种教学方法,融入思政要素
在《集成电路版图设计》课程中,注重运用多种教学方法,以学生为主体,巧用信息化平台,自然地融入思政要素。
1、讲练结合:通过理论讲授与实验操作相结合的方式,使学生在掌握专业知识的同时,培养团队合作精神和实践能力。
2、案例教学:运用实际案例进行分析和讨论,引导学生深入思考,培养工匠精神和解决问题的能力。3、翻转课堂:鼓励学生课前自主学习思政内容,课堂上进行小组讨论和汇报,提高学习的主动性和参与度,培养学生的创新精神,培养学生具有正确的三观。
4、信息化平台:利用在线学习平台和社交媒体,发布思政学习资源和行业动态,开展线上互动和交流,拓宽学生的视野和知识面。
5、教学效果评价:在《集成电路版图设计》课程中,采用定量与定性相结合的考评机制,对学生思政内容学习情况进行合理的考核评价。
6、项目实践:结合课程内容设置实践项目,鼓励学生进行创新设计,培养学生团队合作和解决问题能力,评价学生的思政学习效果。
五、结论
通过完善教学目标,挖掘课程思政资源,运用多种教学方法以及合理的教学效果评价,《集成电路版图设计》课程成功地将思政要素融入专业教学中。这一改革不仅提升了学生的专业技能,也增强了学生的思想政治素质,为实现立德树人的教育目标奠定了坚实基础。未来,将继续探索和创新课程思政建设模式和方法,为培养更多德智体美劳全面发展的社会主义建设者和接班人贡献力量。
参考文献
曾佳,徐海英,杜宝祯,等.职业教育中集成电路测试类模块课程思政体系的开发[J].宁波工程学院学报, 2024,36(2):94-99.
雷倩倩,赵二虎,宋立勋,等.将“思政元素”融入课程的教学探索——以《集成电路版图设计》课程为例[J].当代教育实践与教学研究, 2022:134-136.
史君,喻玲.“集成电路版图分析与设计”课程教改与探索[J].电气电子教学学报, 2021, 43(5):78-81,115
胡冬青,周新田.“半导体器件仿真与设计”课程思政教学的探索和实践[J].科学咨询, 2022(17):201-203.
张俊安,张庆伟,冷家丽,等.《模拟集成电路分析与设计》课程融入思政元素的问卷调查与研究[J].中国科技经济新闻数据库 教育, 2022(3):4.