基于 MATLAB 的 2ASK 数字调制与解调的系统仿真
董圆圆
山东科技大学 266590
第1章绪论
1.1 研究背景
通信是信息的时空转移过程,核心在于实现信息的精准传输。现代通信系统需满足远距离、大容量、高质量的传输需求,用户需求已从语音拓展至图像等多元形式,终端涵盖各类数据设备,传输媒介正转向数字传输,数字通信已成为主流。
调制解调技术是数字通信的关键,直接影响传输效能。2ASK 作为常用数字调制方式,通过幅度变化表示数字信息,具有实现简单、成本低的特点,在短距离通信等领域应用广泛,也为复杂调制技术提供了基础。
1.2 文献综述
2ASK 通过二进制基带信号控制载波幅度,使其随基带信号状态离散变化。黄宝等(2020)证实其主瓣宽度与基带速率呈线性关系 [1],为带宽设计提供依据。 解调方面,2ASK 有相干与非相干两种方式。余德本(2021)实验显示,低信噪比下相干解调误码率更低,但非相干解调成本低约 30% [2]。
第2 章 系统设计
2.1 总体设计框架
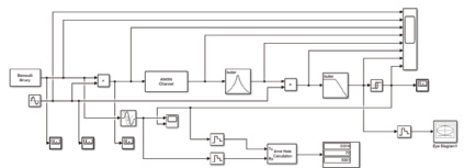
本系统由发送端、高斯白噪声信道、接收端、示波器、频谱分析仪、误码率计算器、显示屏以及眼图观测器组成,系统框图如图2.1 所示。
图2.1 系统总体设计框图

2.2 2ASK 频谱分析
根据公式2-1 所示,2ASK 信号的时域表达式为:
e2ASK(t)=s(t)cosωct
其中 s(t) 为单极性的随即脉冲序列。
根据公式 2-2 所示,2ASK 信号的表达式可以得到2ASK 信号的功率谱密度表达式为

其中 Ps 是 s(t) 的功率谱密度 PSD 。
在仿真电路图中加入功率谱密度分析仪测得输入和输出信号频谱:
图2.2 功率谱密度电路图

图2.3 数字基带信号功率谱密度

图2.4 载波信号功率谱密度

图2.5 调制信号功率谱密度

图2.6 解调信号功率谱密度

数字基带信号 s (t) 的双边平均功率谱密度含离散直流分量及连续谱如图 2.3。2ASK 调制信号的功率谱密度是复包络功率谱密度向载频的搬移如图 2.5,其离散谱由载波分量决定,连续谱由基带信号 s (t) 确定,带宽为基带信号带宽 fB 的 2 倍。
B2ASK=2fb
2.3 噪声原理及设计
实际信道存在噪声,本系统引入高斯白噪声模拟实际环境以评估抗噪声性能。高斯白噪声概率密度函数服从高斯分布,功率谱密度在全频段均匀分布。其对系统的影响通过误码率体现,2ASK 相干解调误码率公式如式 (2-4)

当大信噪比r»1 时,误码率可近似表示为

系统通过 AWGN 信道模型引入噪声,经带通滤波、载波相乘、低通滤波及抽样判决完成解调,结合误码器(如图 3.17),分析了信噪比为 - 50dB、10dB、20dB 和 50dB 时的波形与误码率。

图2.7 误码器电路图信噪比为-50dB 时的波形图和误码率,如图2.8 和2.9 和2.10 所示。
图 2.8 信噪比为 -50dB 波形图

信噪比为50dB 时的波形图和误码率,如图3.17 和3.18 和3.19 所示。
图 2.16 信噪比为 20dB 误码率

图 2.9 信噪比为 -50dB 眼图


图 2.17 信噪比为 50dB 波形图

图 2.10 信噪比为 -50dB 误码率信噪比为10dB 时的波形图和误码率,如图2.11 和2.12 和2.13 所示。
图 2.18 信噪比为 50dB 眼图

第三章系统性能分析
3.1 噪声影响分析
图 2.11 信噪比为 10dB 波形图

噪声对 2ASK 系统的干扰贯穿全程,且与信噪比(SNR)密切相关。SNR 极低(如 - 50dB)时,噪声完全淹没信号,导致传输失效;SNR较低(如 10dB)时,调制波失真明显,解调信号码元边沿模糊,存在误判风险;随 SNR 提升,噪声干扰减弱,信号契合度提高,但噪声始终是制约传输质量的关键因素。
3.2 抗噪声性能分析
图 2.12 信噪比为 10dB 眼图

图 2.19 信噪比为 50dB 误码率

2ASK 系统抗噪声性能随 SNR 提升显著增强。SNR 极低时,误码率接近 0.5,系统呈随机判决状态;SNR 较低(如 10dB)时,误码率约 0.01,因码元幅度分布交叠导致判决失效;高 SNR(如 50dB)时,误码率降至 0.0076 。由于基于幅度判决,2ASK 抗噪声阈值较高,需通过算法优化或功率提升改善性能。
3.3 眼图分析
眼图可直观反映系统性能。SNR 极低时,眼图完全闭合,系统丧失传输能力;SNR 较低(如 10dB)时,眼图张开度小且模糊,误码概率高;随 SNR 提升,眼图张开度增大、形态清晰,传输质量改善,其变化规律与噪声影响及抗噪声性能一致,为系统优化提供视觉化依据。
图 2.13 信噪比为 10dB 误码率信噪比为20dB 时的波形图和误码率,如图2.14 和2.15 和2.16 所示。

第四章结论
本研究基于 MATLAB/Simulink 构建 2ASK 调制解调系统,实现“信源 - 调制 - 信道 - 解调 - 信宿” 全流程,通过非相干解调及波形、误码率、眼图分析完成性能验证。
4.1 研究总结
研究表明,2ASK 调制使信号带宽扩展为基带带宽的 2 倍,频谱含载波离散谱与基带连续谱;解调后频谱回归基带但存在失真,为参数优化提供依据。加性高斯白噪声对系统性能影响显著,低 SNR 时信号失真、误码率高、眼图模糊,高 SNR 时性能改善,验证了系统抗噪声性能与SNR 的强相关性。
4.2 未来展望
图 2.14 信噪比为 20dB 波形图

本研究未涉及复杂信道环境及硬件非理想特性影响。未来可拓展三方面:对比不同调制方式性能以明确选型依据;优化解调算法或引入信道编码改善低 SNR 误码率;依托 HDL 代码生成实现 FPGA 硬件落地,提升实践价值。
参考文献
1. 黄宝 , 王清伟 , 等 .Fda-mimo 雷达探测嵌入主瓣欺骗干扰加高斯噪声的目标 [J]. 信号处理 ,2020,238110147-110147。

2. 余德本 , 张万菊 .GMSK 相干及非相干调制解调算法研究 [J]. 中国新通信 ,2021, 26(13):4-8.
3. 樊昌信 , 曹丽娜 . 通信原理 ( 第 7 版 )[M]. 北京 : 国防工业出版社 ,2022