AP1000核电项目风险管理研究及典型案例分析
陈风雨
上海核工程研究设计院股份有限公司 上海市 200030
1 AP1000 核电项目概况
核电项目是全球首批采用第三代先进压水堆AP1000 技术的核电工程,厂址位于浙江省台州市县健跳镇,规划建设 6 台 125 万千瓦的核电机组,总装机容量 750 万千瓦,分三期建设。依托项目一期工程共 2 台机组,1号机组是全球首台AP1000 核电机组。AP1000 核电项目具有独特的技术特点以及工程建设特点。技术特点包括先进的非能动安全系统设计、与百万千瓦级第二代核电相比庞大的系统优化简化以及大量的模块化设计建造;工程建造特点包括土建与安装平行施工以及开顶法与大件吊装有机结合等。AP1000 项目特殊的技术特点与工程建造特点也加大项目建设难度,对项目风险管理提出了挑战。全面有效风险管理可以在达到事前预警、事中快速应对处理和事后经验反馈完善基准风险数据库的高效目标,保障工程顺利建设。
2 风险管理模式
AP1000 核电项目风险管理开始于一期依托项目尾期,主要进行风险管理制度建立、一期风险项梳理总结、风险管理流程正常运作。这一阶段风险管理模式为“线下 TOP10 项目重大风险清单”管理模式;目前风险管理处于二期工程前期准备阶段,主要进行项目准备阶段风险管理、项目建设关键节点风险识别应对,为二期建设做准备。这一阶段风险管理模式为“线上风险管理与线下 TOP10 项目重大风险清单管理”的管理模式。这一阶段可能延续到二期工程建设的中后期,主要任务是建立核电项目基准风险数据库。基准风险数据库建设完成之后,项目风险管理模式正式进入“线上全面风险管理”目标管理模式。这一阶段中风险管理基本实现线上风险管理信息化系统集中管理。
2.1 “线下TOP10 项目重大风险清单”管理模式
TOP10 项目重大风险指的是当前阶段内项目风险等级最高的10 条(不限于10 条,或之上或之下),它是不断更新,前阶段达不到项目重大风险的风险依然在项目风险清单中保留,形成闭环的风险管理。具体管理流程如图1 所示。

2.2 “线上风险管理与线下TOP10 项目重大风险清单管理”相结合管理模式
此管理模式在“线下”管理模式上增加了线上风险管理,线上风险管理的主要工具为风险管理信息化系统。风险管理信息化系统提供风险登记、风险监控、风险关闭、风险预警等功能,可进行风险库和风险分解结构等信息查询。具体管理流程如图2 所示。

如何做到“线上全面风险管理”,有两个前提。一是项目基准风险数据库已经基本建立;二是公司汇报机制实行信息化系统,各类信息化报表开始使用。相较于上述两个阶段的风险管理,此阶段的风险管理多了一个非常重要的功能——风险提前预警。由于项目全周期风险数据库已经建立,在每月风险月度会上可以根据基准风险数据库相对应阶段提前提出风险预警,让项目建设做好应对准备,并且可以依据实际发生情况补充完善基准数据库,真正做到“识别”与“预警”共同进行。
3 3 号机组核岛底板大体积混凝土浇筑风险管理
在核电项目建设中,核电地板大体积混凝土浇筑工程是项目正式开工的第一个里程碑节点,浇筑是否顺利直接影响后续施工。识别风险项,提前制定好应对措施,保障浇筑正常进行尤为重要。
3.1 风险识别
本次风险管理风险识别采用的方法是头脑风暴法与工程沙盘推演法。头脑风暴法通过相关人员结合一期情况与项目现状识别出相应风险项,召开头脑风暴会集中分组讨论,识别出一致认可的风险条目,最后进行汇总得出风险项。工程沙盘推演法通过推演方和被推演方的共同参与、集思广益、团队合作、责任当担,通过实战模拟演练和预设不同场景,提前识别项目执行过程中存在的风险。推演方和被推演方共同参与推演活动,推演方是根据推演项目临时组建的专家团队,一般由行业内经验丰富的专家和项目相关参与方组成。被推演方是推演活动的主体,项目的具体实施方,一般由项目相关的专业人员构成。根据推演内容确定被推演组长,由组长确定相关成员,并组织被推演方进行汇报、答疑。通过上述两种风险识别方法,识别出7 大类问题,9 项重大风险,见表1。
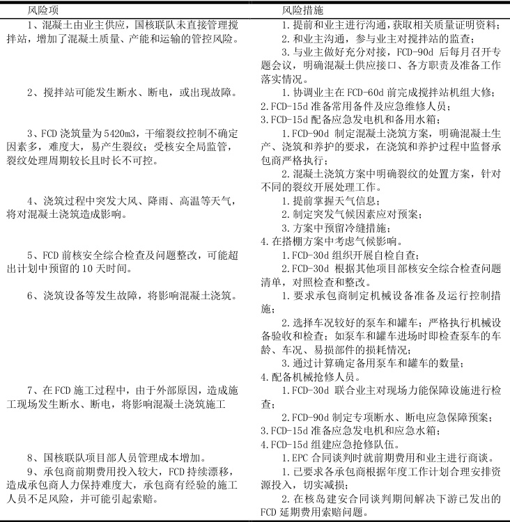
表1 风险项


3.2 风险应对
风险应对是指利用某些技术、措施来控制或避开风险,减轻风险事件对项目造成的影响。风险应对措施主要包括风险规避、风险减轻、风险接受以及风险转移。针对上述 7 大类问题,9 项重大风险,通过工程沙盘推演法以及专家法分别制定了风险措施,见表2。
表2 风险措施

4 结语
本文主要介绍了AP1000 核电项目风险管理模式,然后基于3 号机组核岛底板大体积混凝土浇筑工程对易发生的风险项进行识别分析、风险应对,相关风险项以及风险措施录入基准风险数据库,形成明确的风险管理体系,保障项目正常进行。
参考文献:
[1]吴海东,杜鹏腾,程浙源. 核电新项目舆情风险控制管理措施 [J]. 城市建筑空间, 2024, 31 (S1):275-276.
[2]郑姗姗. S 核电智慧工地项目实施阶段风险管理研究[D]. 山东大学, 2024.