中国省域新质生产力发展水平测度与动态演变特征
李锦东
浙江财经大学 浙江省杭州市 310018
一、引言
因此,在2023 年9 月的东北全面振兴座谈会上,习近平总书记第一次提出了“新质生产力”的概念,习近平强调要“积极培育新能源、新材料、先进制造、电子信息等战略性新兴产业,积极培育未来产业,加快形成新质生产力,增强发展新动能。”同年12 月,中央经济工作会议提出了要以科技创新推动产业进步,发展新质生产力。
新质生产力的概念一经提出,便引起了广泛的讨论,自其提出以来,不同领域的学者已经对其进行了大量的研究,产出了丰富的成果。但现有研究成果依旧存在两个问题未能解决,第一是关于新质生产力的本质特征和丰富内涵在现有研究框架下没有达成统一结论,因此没有统一的测算标准。第二是虽然众多学者已经建立不同维度的指标体系,但对于不同区域生产力发展水平的差异和原因并没有深入探讨。鉴于此,本文利用2014 年至2022 年全国省级层面的数据来计算新质生产力发展的综合水平。同时,本文也探究了新质生产力发展在时间和空间上的差异,以及其背后的作用机制。旨在为了促进新质生产力的高质量发展、缩小区域发展差距并实现共同富裕提供政策建议及参考。
二、文献综述
关于新质生产力,学术界从不同角度进行了研究,从新质生产力的概念、到新质生产力的指标体系构建,再到新质生产力的评价方法。
(一)新质生产力的概念
在定义新质生产力的概念上,周文(2023)提出新质生产力体现在“新”和“质”上,“新”强调创新,而“质”强调在创新的基础上进行颠覆性技术的突破。李晓华(2023)指出,新质生产力不仅体现了颠覆性创新、产业链更新以及高质量发展等一般特性,在新的时代背景下还特别强调了数字化和绿色化的趋势。这种生产力标志着生产力本质上的跃升,以科技创新为核心,并且更加强调融合性,更好地反映了新时代经济发展的实质。黄群慧(2024)认为新质生产力的核心要义正是劳动者、劳动资料劳动对象优化组合产生的质变的新生产力形态。杜传忠(2024)等人认为新质生产力的主要特征在于其显著的创新能力、广泛的渗透能力、高效的品质提升、明显的动态变化以及高度的整合能力。同时,胡莹(2024)也提到了新质生产力具备创新性、融合性、引领性和超越性的特质。
(二)新质生产力的指标体系
在新质生产力发展水平的测度上,韩文龙(2024)从实体性要素、渗透性要素,王珏(2024)从劳动者、劳动对象和劳动资料,乔晓楠(2024)创新性地使用全劳动生产率进行测度,孙丽伟(2024)从科技创新、产业升级、发展条件,苏振东(2025)从创新力和生产力两个角度,周兵(2025)则从生产力要素、生产力结构、生产力功能角度进行新质生产力发展水平进行测度。
(三)新质生产力发展水平的评价方法
在新质生产力发展水平的评价方法上,
(2024)采用熵权-TOPSIS 法,黄华一(2025)采用耦合协调度模型,施雄天(2025)则使用复合系统协同度模型来进行新质生产力发展水平的测度。新质生产力的内涵及其对产业和经济发展的重要性已获得广泛认可,但如何科学、全面地进行评估仍是关键所在。
三、新质生产力的指标构建、测度与分析
(一)指标体系的构建
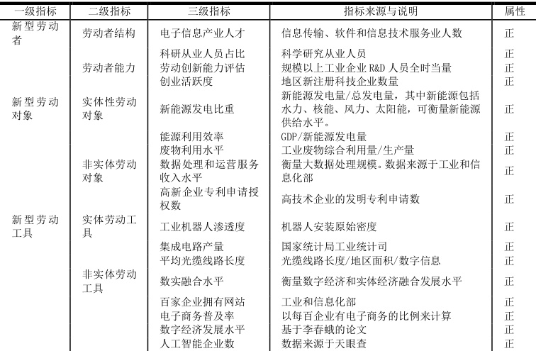
根据对新质生产力基本内涵的界定,下面从新型劳动者、新型劳动对象、新型劳动工具三个角度共计 17 个指标来构建对于新质生产力的综合评价指标,见表1。

(二)新质生产力测度方法
熵值法避免了主观赋权法的弊端,可以根据数据的离散程度确定指标在整个评价体系中的重要性。离散程度越高,在评价体系中的重要性就越高,需要对其赋予更高的权重。不同数据有不同的标指数量和量纲差异,因此在进行赋权之前,要对原始数据进行无量纲化处理。本文选用极差标准化方法对原始数据进行处理。


(三)新质生产力发展水平综合指数结果分析
表2 为根据熵值法测算出来的2014 年至2022 年的各省新质生产力综合水平指数,从不同年份的结果来看,新质生产力在时空特征上具有明显的异质性。从总体
来说,中国新质生产力发展水平从 0.1137 增长到了 0.3301,年均增长率达到了 15.6%,细化到各个省份,新质生产力发展水平亦有显著地提升。

表 2 为根据熵值法测算出来的 2014-2022 年间各省的新质生产力发展水平,可以看出,新质生产力的发展水平在时空中具有明显的异质性。从总体来看,全国新质生产力水平均值从0.101 增长到了0.210,年均增长率为8.543%,略高于同时间
段的中国 GDP 年均增长率 6.3%(国内生产总值),说明经济结构中的新质生产力部分增长速度大于其他部分。具体到各省份来看,至2022 年,广东、江苏、北京、上海、浙江的新质生产力发展水平处于领先地位,相对的这些省份的年均增长率也相对较高,另外,安徽、山东、江西、甘肃、重庆的增长率也在较高的水平,处于新质生产力发展的快速追赶阶段。综合来看,东部在新质生产力发展水平上,不仅底蕴好,而且发展速度更快,导致了在几年间东部的领先地位更加的明显。而中西部地区在起始水平较低的情况下,增速依旧不及东部,但增速差距并不大。至于东北地区,不仅起始水平低,而且增长率较低,说明东北老工业基地的转型依然面临很大的挑战。因此,减小区域间的新质生产力发展水平差距以及避免差距进一步扩大是当务之急。
四、中国新质生产力发展水平的区域差异
为揭示中国新质生产力发展的时空特征,本文采用描述性统计、泰尔指数新质生产力从时间和空间维度展开系统性分析。
(-) 中国新质生产力发展水平演变
表 2 的结果显示出新质生产力发展水平具有明显的时间序列特征,为了进一步分析其特征,本文采用描述性统计和泰尔指数从四大地区和五大经济带的视角对新质生产力发展水平的区域差异和其根本进行分析。


通过式(10)至式(11)可以计算出 2014 年 2022 年中国新质生产力的发展水平的总体差异、区域内差异、区域间差异以及总体的贡献率,具体结果如表 3 所示。首先从总体指数来看,中国总体的新质生产力依然存在很大的差距,并且这个差距在不断地扩大,从2014 年总体的泰尔指数1.7220 到2022 年的2.7623,说明中国区域的马太效应越来越明显,差距进一步扩大。二是新质生产力的地区内差异在近十年间逐渐缩小,但相应的地区间差异却在不断扩大,说明区域内部的差距虽然在减小,但区域间的差异仍然在扩大。

五、结论及建议
(一)结论
本文基于新质生产力的理论内涵构建了新质生产力水平的测度指标,利用 2014\~2022 年省级面板数据测算出了该时期内的新质生产力发展水平。另外,运用描述性分析、泰尔指数对新质生产力的时序特征和区域特征进行了分析。研究结果发现:第一 在时 东部沿海区域的新质生产力发展水平显著高于其他三大区域,同样的,长三角经济带的新质生产力发展水平明显高于其他四大经济带,第二,在空间上,新质生产力的发展同时存在不充分和不平衡的问题,具体来说,从东部到中部再到西部,新质生产力水平由高到低变化,同时区域间具有明显的发展鸿沟。
(二)建议
中国省域间新质生产力同时面临发展不充分和不平衡的困难,提高整体发展水平和弥合区域间差异依旧任重道远.面对新质生产力发展现状,本文提出以下建议:
第一,发展新质生产力作为推动经济高质量发展的核心引擎,需构建多维协同发展体系。
第二,新质生产力发展的区域梯度差异既是挑战更是机遇,需构建“核心引领-轴带辐射-全域跃升”的协同发展体系。当这需要同步推进全国统一大市场建设数据要素跨域流通机制完善等配套改革,为新质生产力全域跃升提供制度保障。
第三,新质生产力发展需要环境包容与政策支持,需构建服务型政府和鼓励创新的政策环境。为推动新质生产力发展,需通过政策端、政府端和社会端的协同发力构建系统性支撑体系。
参考文献
[1]周文,许凌云.论新质生产力:内涵特征与重要着力点[J].改革,2023,(10):1-13
[2]李晓华.新质生产力的主要特征与形成机制[J].人民论坛,2023,(21):15-17.
[3] 杜传忠, 疏爽, 李泽浩. 新质生产力促进经济高质量发展的机制分析与实现路径[J]. 经济纵横,2023,(12):20-28.
[4] 胡莹 . 新 质 生产 力 的 内涵 、 特点 及 路径 探 析 [J]. 新 疆师 范 大学 学 报( 哲学 社 会科 学版),2024,45(05):36-45+2.
[5]王珏,王荣基.新质生产力:指标构建与时空演进[J].西安财经大学学报,2024,37(01):31-47.
[6] 乔晓楠, 马飞越. 新质生产力发展的分析框架:理论机理、测度方法与经验证据[J].经济纵横,2024,(04):12-28.
[7]孙丽伟,郭俊华.新质生产力评价指标体系构建与实证测度[J].统计与决策,2024,40(09):5-11.
[8] 苏振东, 宫硕, 李卓平. 新质生产力:创新力与生产力的耦合协调分析[J/OL]. 当代经济科学,1-18[2025-04-24].
[9] 周兵, 米英杰, 冉冰. 新质生产力发展水平测度、时空演变与障碍因子诊断[J]. 统计与决策,2025,41(05):12-18.
[10] $p _ { \square } ^ { \square } \dot { \big \exists } \mathbb { T }$ ,郭子昂,王煜萍.新质生产力发展水平、区域差异与提升路径[J].重庆大学学报(社会科版),2024,30(03):1-17.
[11]黄华一,张志兵.新质生产力的统计测度与区域差异分析[J].统计与决策,2025,41(01):28-33.
[12]施雄天,肖懿.中国区域新质生产力水平测度、空间演变及协同效应研究[J/OL].重庆大学学报(社会科学版),1-19[2025-04-24].
[13]黄群慧,盛方富.新质生产力系统:要素特质、结构承载与功能取向[J].改革,2024,(02):15-24.
[14] 韩文龙, 张瑞生, 赵峰.新质生产力水平测算与中国经济增长新动能[J].数量经济技术经济研究,2024,41(06):5-25.
[15]马克思恩格斯全集:第 48 卷[M].北京:人民出版社,1985:339~340.