空压机安装设计优化
田冰
冀东水泥黑龙江有限公司 黑龙江哈尔滨150322
引言
在当今科技迅猛发展的大背景下,机械工程领域正经历着深刻的变革。机械工程的安装涉及多个方面,从安装前的精心筹划准备到安装过程中的精准把控,再到安装后的验收工作等,每一个步骤都至关重要。而空压机站设计及自动化控制系统的目的是为了解决空压机运行的不稳定性及可靠性。对空压机安装技术的深入研究,不仅有助于解决当前安装过程中面临的实际问题,还能为机械工程领域的进一步发展提供有力的技术支撑。为相关工程实践提供理论依据和实践指导。
1 设备选型
设备选型要综合考虑生产需求、设备性能、可靠性等因素,它直接影响到企业的生产效率和运营成本。同时要考察设备的质量和可靠性,选择有良好口碑的知名品牌和厂家。
(1)需要确定用气端所需要的工作压力,并在此基础上加上 1\~2bar 的余量,以考虑从空压机安装地点到实际用气端管路距离的压力损失。
(2)选择空压机容积流量时,应确定所有设备用气的总流量设置几台空压机(保留一台备机)把流量的总数放大 20% 余量。此外还需考虑海拔压差,空压机标定流量低于实际运行流量。
(3)需要确定冷却方式(风冷或水冷),空压机冷却不良就会增大功耗,致使润滑油汽化烧焦堵塞冷却器,降低生产效率。
(4)某些行业如食品、医药、精密电子等对压缩空气的质量有较高要求,可能需要选择无润滑空压机或增加净化装置、热吸附式干燥机。
(5)需降低空压机的机体噪音、电动机噪音,考虑采用隔声加吸声的控制技术,通常在其内附设吸声层。
(6)选择能效等级高的变频空压机可以帮助企业节省能源,降低运营成本。多台空压机可以选择自动化控制系统。
2 场地规划
根据设备的尺寸、数量以及工艺流程,合理利用场地空间,避免维修困难与空气交换不良等弊端。因此安装布局设计应遵循高效、安全的原则,确保设备之间的连接顺畅,同时便于人员操作和维护,可参考《压缩空气站设计规范》GB50029-2003。
(1)空压机必须输建立在周围环境良好且空气畅通的地方,避免高温、灰尘影响空压机散热效果。如果环境较差灰尘较多,需要加装供风管道设置过滤棉,风冷式空压机要远离高温机械的附近或通风不良的空间,进风口设在机房的下部,排风口设在机房的上部,利于冷空气循环避免排气高温而停机。水冷式空压机避免用常规水冷却,主要是水中的钙、镁等离子在冷却器中因高温结成水垢,从而影响冷却效率。
(2)压缩空气管道主管路须有 1∘~2∘ 的倾斜度,管道宜少弯短直低端设置排污阀,支线管路必须从主管路的顶端接出,以避免主管路中的凝结水下流至工作机械中或回流至空压机中。管道的对口应保证管道的平直度,管道连接时不得强力对口,尤其与设备连接部分,当松开连接螺栓时,对口部分应处于正确位置。各过滤器管路上应设有备用管路,避免过滤器保养时影响用气。管路试压合格之后表面抛光刷防腐漆、管道方向、管道标示等,可参考《工业管道标识规范及颜色》GB7231-2016。
(3)空压机之后如果有储气罐及干燥机等净化缓冲设备,需在离机组 200mm 外四周设置沟槽加装格栅网,以便排冷凝水或冲刷清洁地面的水能从沟槽中流走,沟槽尺寸由用户自定。可参考《生产现场可视化管理系统技术规范》GB/T 36531-2018
(4)空压机必须使用单独供电系统,与其它大型耗电设备分别供电,特别当空压机的运行功率较大时,可能会因为过大的压降或三相电流不平衡而形成空压机过载,使高压柜自动断开断路器或其它大型设备的断路器。
(5)当单台空压机组最重的部件耗费人力检修且有多台空压机时,宜设检修用起重设备,其起重能力应按空压机组最重的部件确定。
3 自动化控制系统
传统的空压机是独立控制,无法及时准确调整空压机运行,所有空压机都是空载、满载的运行方式,排气量不能微调,压力波动时只能以台为单位增加或减少,因此导致了每台空压机的加载率低、空载率高现象。
(1)加装自动化控制系统,空压机转速从零开始线性上升,启动时没有冲击电流,没有电压降,不会影响其它大型用电设备。因为机器是平滑启动,对电机及机头没有冲击的影响,减少振动,保护轴承、螺杆等部件。
(2)先进的控制系统是空压机自动化的核心,对空压机原控制系统没有任何影响,通过传感器获取空压机的压力、温度等实时数据,控制系统根据预设的参数和算法对这些数据进行分析处理,然后对空压机运行进行调整。
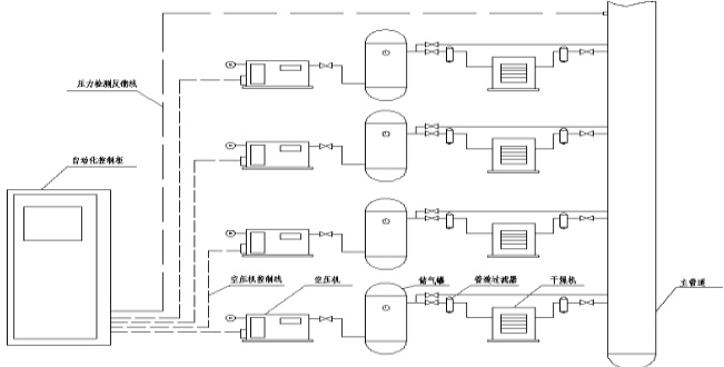
(3)自动化控制系统是在空压机站安放一台 PLC 控制柜,逐台连接控制空压机的
开停及电流调整,根据实际用气量自动调整空压机,营造恒定的压力,压力控制在设定值 ±0.02MPa 范围内稳定运行,杜绝空载电能浪费,提高空压机 10%~20% 的运行功率。流程图见图 1。
图 1 自动化控制系统示意图

(4)远程控制或短信自动报警,可在中控制室安装上位机软件,实时监视每台空压机的运行情况、各项数据,相关人员会在第一时间收到报警信息,及时掌握实际情况,有利于第一时间采取有效措施,使整个空压机站运行更加科学合理。
(5)在设备用气量较大时,系统能快速反应及时的增减运行频率或开停空压机营造恒定的压力,同传统人工值班形成互补,极大的提高了设备运行的合理性和可靠性。
4 检验验收
在设备安装前,必须进行严格的检验确保设备质量合格,只有经过检验合格的设备才能进行安装。验收分初步与最终两个阶段。初步验收检查安装情况与运行功能,及时整改问题。最终验收在设备试运行后进行,全面评估性能与质量。因此设备验收对于确保设备质量和性能至关重要。
(1)设备检验包含多个过程,涉及技术质量验收、设备外观是否完好、随机零部件是否齐全、设备动作是否正确、安全附件是否合格、性能参数是否符合要求等,每个环节都有其特定的目标和要求,只有当所有环节都符合既定的标准时,设备才能被正式投入安装。
(2)初步试运行验收不仅是为了检查设备的基本功能和性能,还包括在实际工作条件下测试设备的稳定性、耐久性、可靠性。在试运行过程中,可能会遇到各种问题,如设备故障、性能不达标或安全隐患等,这些问题需要及时发现并解决,为后续的调整和优化提供基础。可参考《国际振动标准》ISO 10816-3,《安全防护的实施准则》GB/T 30574-2014。
(3)设备最终运行验收是一个重要的环节,通过安装、调试等环节合格后,进行长时间单机运行及和其它设备联动运行。单机运行时长取决于多种因素,包括设备的类型、规模和复杂程度。对于简单的设备,可能只需要几个小时的试运行就足以验证其性能。然而对于大型设备,试运行可能需要持续数天甚至更长时间。可参考设备制造商的推荐指南或相关行业标准。这个过程对于确保设备在实际操作中的可靠性和安全性至关重要。
5 结论
本研究对空压机安装设计优化进行了全面深入的探讨,在准备阶段明确设备选型、场地规划的重要性,为后续使用提供良好基础。通过本研究,为持续提升生产效率,控制生产整体成本,满足自动化的需求,保持更高的运转率,也为相关工程提供了理论依据和实践指导,有助于推动供气设备安装优化的发展。
参考文献:
[1]压缩空气站设计规范:GB50029-2003[S].
[2]工业管道标识规范及颜色:GB7231-2016[S].
[3]生产现场可视化管理系统技术规范:GB/T36531-2018[S].
[4]安全防护的实施准则:GB/T 30574-2014[S].
[5]国际振动标准:ISO 10816-3[S].
[6]沈帅,姚瑶,高敏.高原地区水泥厂空压机站设计及优化[J].新世纪水泥导报,2013(5):47-49.