基于fsQCA 方法的提升用户满意度路径分析
王仲晨
暨南大学 电子商务系 广东深圳 518053
1 绪论
1.1 研究背景及意义
2023 年,中国互联网信息中心发布的第 53 次《中国互联网网络状况统计报告》显示:2023 年国内游戏市场实际销售收入3029.64 亿元,同比增长 13.95% ,首次突破3000 亿关口。用户规模 6.68 亿人,同比增长 0.61% ,为历史新高点。2023 年,二次元移动游戏市场实际销售收入 317.07 亿元 [1],同比增长 31.01% ,增幅明显。在目前的手机游戏市场上二次元游戏已经成为最热门的方向,不论是网易腾讯等老牌游戏猎头,还是新晋的库洛、哔哩哔哩游戏都开始推出大量二次元产品,目前市场上相关产品间的厮杀和对用户的争夺已愈演愈烈。
而与此同时,作为占领几乎大半市场的米哈游拥有着超过 8000 万的活跃用户,在旗下的4 款主要产品中,《崩坏·星穹铁道》的用户粘性、用户满意度都排名非常高,其用户管理与提高忠诚度的方法是十分值得研究的,而对于专属于《崩坏·星穹铁道》的提高客户忠诚度因子进行分析,可以有效地提 高游戏的商业价值,帮助游戏开发商获得更多利润。以提升用户的留存率, 增强用户的忠诚度,从而提高《崩坏·星穹铁道》及其它二次元公司的收益。
1.2 国内外研究现状
国内对于米哈游产品的客户关系管理往往集中于影响力更大的《原神》,而忽略了客户粘滞度更高的《崩坏·星穹铁道》,更忽略了对其维护客户满意的分析。目前对《崩坏·星穹铁道》的研究仅集中于对其商业模式和流水进行分析,对于其关于客户关系管理的内容还较少。国外对于《崩坏·星穹铁道》的研究主要是关于短视频平台二创影响与商业分析方面,对客户关系管理方面更少。因此研究此选题具有科研和实际意义。
1.3 研究内容分和方法
组态理论 [2] 认为结果是由各个影响因素间的相互作用产生的 , 是一种基于整体论分析多要素组态效应的范式。静态视角的组态理论和 QCA 方法对于分析多要素并发的复杂现象具有重要的价值 , 已在多个管理学领域得到广泛运用 [3]。例如在数字生态系统中 , 研究组织的复杂性与企业绩效的关系 [4] ;在政府和市场混合逻辑下 , 研究营商环境生态与创业活跃度的关系[5] ;在数字经济背景下 , 基于组态理论研究客户关系满意举措各组态之间对于最终客户满意度的影响较少研究关注到影响客户忠诚度的各因素作为前因条件赋能二次元游戏公司收益组态路径。

米哈游《崩坏·星穹铁道》客户现状分析
1.1 主要客户分类特征
通过对《崩坏·星穹铁道》的用户分析以及其相似产品《原神》的用户数据对比,我们可以更好地对其对应的客户关系管理措施进行分析。
《崩坏·星穹铁道》的用户中,男性占 72.0% ,女性占 28.0% ,超过 70% 的用户是男性。在年龄分布上,主要集中在 10 至 30 岁的男性用户,这两个年龄段的男性用户占据了超过 50% 的比例。在年龄上来说年轻一代(30 岁以下)站绝对主流,而在男女比例来看,对比上线时期的男女比例,可以看出女玩家比例在逐渐增多,
图表2 《崩坏·星穹铁道》流水及对比

用户更广泛。而对于客户对其付出的费用,对比起同类竞品《原神》,2023 年45—12 月时间段内,对比起《原神》,全球总流水200.2 亿,总帐号数量约为20700 万,平均用户账号贡献流水为 96.10 元。《崩坏·星穹铁道》全球总流水 198.3 亿元,总账号数量约为5240 万,平均用户账号贡献流水为377.89 元,远高于《原神》。
用户覆盖面更加广泛的情况下,《崩坏·星穹铁道》的口碑评分依旧比同质量的《原神》高出约 10%[6] ,品军用户贡献流水高出 291% ,可以见的星穹铁道在用户的满意度与忠诚度上做的更好、更有研究价值。
1.2 客户满意因素
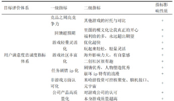
图表 3 客户满意与忠诚指标

目前,对二次元游戏的客户忠诚度尚未形成统一标准,基于现有的调查和文献[7],将竞品之间高竞争力、期待超预期、游戏轻量灵活化、游戏社区丰富化、任务剧情 ip化、非游戏方面认可化、公司产品高质量化这七个因素定为一级指标,并根据数据的可获得性原则分别选取 12 项二级指标,最后形成符合研究需求的综合指标体系,具体如表3 所示。
2 米哈游《崩坏·星穹铁道》客户忠诚度fsQCA 分析
2.1 数据校准
2.1.1 变量的选取与校准
结果变量:研究目的是探究二次元游戏公司提升客户满意忠诚目标的路径,因而要选取能够衡量客户满意程度的指标作为结果变量。问卷满意度总分值是反应客户满意程度的正向指标,因此,选取我国 20 个地区各阶段开始游玩的玩家的问卷总满意度作为结果变量,其中,总满意度是基于 12 种对于米哈游《崩坏·星穹铁道》满意因素求和计算得出。
图表4 校准结果

条件变量:以前文中的将竞品之间高竞争力、期待超预期、游戏轻量灵活化、游戏社区丰富化、任务剧情 ip 化、非游戏方面认可化(如游戏公司在传播中国传统文化方面的贡献)、公司产品高质量七大发展维度,采用直接校准法校准模糊集,以Ragin 的校准方法为准 [8] 选取样本数据的 5% 分位数作为完全不隶属的阈值、 50% 分位数作为交叉点、 95% 分位数作为完全隶属的阈值 [9],得到条件变量和结果变量的校准锚点如表4 所示。

3.1.2 单个条件的必要性分析
采用 fsQCA3.0 软件进行数据分析,首先对 7 个前因变量进行单个条件的必要性检验,结果如表 5 所示。根据 Ragin 等对必要条件的判别规则,所有前因条件对客户满意度高影响的一致性均低于 0.9 的一致性阈值要求,同时绘制必要性分析散点图,可见数据再
线两侧均匀分布,这意味着这 7 个条件变量都不是导致高客户满意度的必要条件,良好客户满意关系需要上述7 给因素的协同作用达成。
3.1.3 条件组态分析

采用 fsQCA3.0 软件对导致高客户满意度的组态进行分析,构建真值表,将模糊集转变为清晰值。首先将原始一致性阈值定为 0.8,由于研究对象属于小样本,故将案例频数设为1。根据以往研究,

PRI 一致性的阈值建议设置为 0.5 以上,否则可能会出现矛盾组态,所以将结果变量为高客户满意度时的 PRI 一致性阈值设置为 0.65 结果变量为非高碳生产率时的PRI 一致性阈值设置为 0.7[10] 。对真值表进行分析可以得到三种解:复杂解、简约解和中间解,研究主要根据简约解和中间解来区分组态路径中的核心条件与边缘条件。分析结果如表6 所示,这些组态表示实现高客户满意度的不同公司方案实施生态。
图表6 组态结果

同时计算各个条件变量在组态中的出现频数、重要程度及综合影响力。因素出现频数指同一因素在五个组态中出现的次数;因素重要程度的计算是按照 ∙=1 ,● =0.5,空白 =0 , $\textcircled { \times } = - 0 . 5$ 累加得来;同时我们将出现频数、重要程度及综合影响力的程度校准为0—1 的三位小数,权重均为 50% 下计算得出的结果,具体数据如表 
图表7 影响力分析

通过观察条件组态分布可知:在提升客户满意与忠诚度的路径中,产品高质量化、竞品之间对比发挥主要作用,发挥次要作用的是游戏社区丰富化,这三个因素是客户的核心条件。由于组态 3、组态 5 核心条件大致相同,发展模式相近,因此将这两个组态合并为一种实施模式。
由此得出,导致高碳生产率的组态路径有 4 条,一致性分别达到 0.944837、0.978448、0.912759、0.920091、0.938613,总体一致性达到 0.842417,说明在满足这4 条组态路径的案例中,有 84.2417% 的案例呈现较高的客户满意度。总体覆盖率达到 0.863554,表示这 5 条组态路径能解释约 86.3554% 的案例。以上分析说明研究得到的条件组态对于结果变量有一定的说服力。
3.2 产生客户忠诚组态分析
路径1 :回馈超预期化下的游戏轻量灵活化 + 游戏社区丰富化模式。在组态1 下,回馈超预期化、游戏轻量灵活化、游戏社区丰富化的三个因素同时出现,游戏轻量灵活化和游戏社区丰富化作为边缘因素出现。在该条组态下,无论和竞品竞争力如何,只要回馈超预期化水平高,辅之以游戏轻量灵活化、游戏社区丰富化的环境,就能促进客户满意和忠诚度的的提高。该组态对应的客户为多种游戏广泛游玩的玩家,其中一部分玩家因同时晚多款游戏,不注重竞品之间高竞争力。另一部分玩家不注重游戏的ip 与剧情,对游戏公司也无挑剔。
路径2 :产品高质量、高竞争力下的游戏轻量灵活化 + 任务剧情ip 化模式。在1、3 组态下,无论回馈奖励与预期如何、游戏社区是否丰富,只要游戏质量高、竞争力高,辅之以游戏轻量灵活化、任务剧情ip 化的模式,就能促进客户满意和忠诚度的的提高。该组态对应的客户为对游戏较为挑剔、仅玩几款游戏玩家,其中一部分玩家因仅对游戏高质量的认可产生的高忠诚度,以至于其不收奖励与福利多少的影响。另一部分玩家仅注重游戏产品,不注重游戏社区和公司非游戏方面的因素。
路径 3 :非游戏方面认可化下的社区丰富化+产品高竞争力+回馈超预期模式。无论游戏体量如何、是否轻松易操作,只要游戏游戏公司在游戏之外所作的好,辅之以游戏社区丰富、游戏产品竞争力高、游戏回馈超预期,就能促进客户满意和忠诚度的的提高。该组态对应的客户是以游戏环境决定满意与忠诚的玩家。
路径4 :任务剧情ip 化下的游戏社区丰富化+非游戏方面认可化模式。无论游戏质量如何,只要游戏 ip 形象塑造优秀,辅之以非游戏方面优秀、社区较丰富,就能促进客户满意和忠诚度的的提高。该组态对应的客户是注重剧情于人物塑造的的玩家。
结论与建议
4.1 结论
以对全国 20 个地区问卷数据为参考,构建了用户满意与忠诚水平的指标体系,并采用模糊集定性比较分析方法,以组态视角探索米哈游二次元游戏《崩坏·星穹铁道》增加客户满意与忠诚的路径,揭示了取得新二次元回合制游戏高满意度的多重并发关系及复杂影响机制,得出以下主要结论:
产品本身在竞品之间的竞争力与对比对玩家满意与忠诚度影响最大,《崩坏·星穹铁道》的用户有向更广泛,不止局限于二游玩家和男性玩家,其中,“对游戏较为挑剔、仅玩几款游戏玩家”这一客户群体对产品本身在竞品之间的竞争力与对比更加敏感,而对“注重剧情于人物塑造的的玩家”这一客户群体,优秀的 ip 更能显著提高客户满意度;不同客户间存在显著不同,需借助明确的客户分类来提升满意度。
单一因素并不构成《崩坏·星穹铁道》客户高满意度的必要条件,无法独立影响客户对游戏产品的忠诚度。研究发现 5 条组态可最高效的促进客户满意,可归纳为 4种发展模式,分别是回馈超预期化下的游戏轻量灵活化 + 游戏社区丰富化模式;产品高质量、高竞争力下的游戏轻量灵活化 + 任务剧情ip 化模式;非游戏方面认可化下的社区丰富化+产品高竞争力 + 回馈超预期模式;任务剧情ip 化下的游戏社区丰富化 + 非游戏方面认可化模式。
以上 4 种模式中高频出现了竞品之间高竞争力与游戏社区丰富化,说明其在提升客户满意度的过程中最为广泛与适用,同时通过对综合影响力的分析,发现公司产品高质量化也在提升客户满意度方面发挥着重要作用。
4.2 建议
提升产品竞争力与产品质量
对于二次元游戏厂商,提升产品竞争力与产品质量是提升客户忠诚度和满意度的第一要义,尤其是聘用高技术复合型人才,加大游戏研发和细节投入,提升音乐、美工、战斗体验、世界探索等水平。同时,立足不同玩家用户特点和差异化需求,对游戏制作与更新进行全方位、产业化、高质量话的改造,拓展新模式、新业态、新产业。充分发挥二次元游戏领军企业带动作用,促进大中小企业协作,搭建开放平台,开放高质量技术研发与优化成果。
2. 制定差异化提升客户满意度路径
我国二次元游戏产业不同厂商之间的游戏质量、运营经验与产业化水平差距较大,爆款的商品往往掌握在几个大厂商里因此,要实现客户满意与忠诚度的提升,各公司要实事求是、因产制宜制定行动方案,通过发挥优势和弥补短板的策来提升客户满意与忠诚度。具体而言,各二次元游戏公司可先从游戏质量提高开始做起,辅以超预期的回馈与制作游戏ip 等方式,按章上述四个组态逐步提升客户满意与忠诚度。
3. 推动游戏社区、游戏ip 的发展
促进各大游戏区主播、画师与平台深度融合。由于各玩家之间的显著差异,所以在积极推游戏 ip 建设的同时,可以推进高融合社区的发展。在游戏制作与更新过程中加大与各短视频平台的联动,开展各个层面的激励创作活动,加快建设高质量更丰富更包容的游戏社区,是玩家产生归属感,甚至促进由观看者道创作者的转变,可以极大程度的提升客户的忠诚度。同时通过适当的新人激励计划、资金鼓励创作者向高质量二创方向转型,从而 有效提高玩家满意程度和客户粘性。
参考文献
[1]. 中国游戏产业发展概况分析——基于《2023 年中国游戏产业报告》数据 [J].中国数字出版 ,2024,2(02):80-87.
[2].FURNARI S,CRILLY D,MISANGYI V F,et al. Capturing causalcomplexity σ:σ Heuristics for configurational theorizing[J].Academy of ManagementReview,2020,46(4):778-799.
[3]. 杜运周,贾良定. 组态视角与定性比较分析(QCA):管理学研究的一条新道路[J]. 管理世界,2017(6):155-167.
[4].PARK Y K,MITHAS S. Organized complexity of digital business strategy :Aconfigurational perspective[J]. MIS Quarterly,2020,44(1):85-128.
[5]. 杜运周,刘秋辰,程建青. 什么样的营商环境生态产生城市高创业活跃度?:基于制度组态的分析[J]. 管理世界,2020,36(9):141-155.
[6]. 许心怡, 吴可仲. 米哈游收入创新高:《崩坏:星穹铁道》取代《原神》?[N].中国经营报 ,2023-06-19(B16).DOI:10.38300/n.cnki.nzgjy.2023.001333.
[7]. 胡 之 昂 . 米 哈 游 公 司 精 准 营 销 策 略 研 究 [D]. 西 南 财 经 大 学 ,2024.DOI:10.27412/d.cnki.gxncu.2023.000698.
[8].Ragin, C. C. (2008). Redesigning social inquiry: Fuzzy sets and beyond (Vol. 240).Wiley Online Library. Rihoux, B., & Ragin, C. C. (2009). Configurational comparativemethods: Qualitative comparative analysis (QCA) and related techniques (Vol. 51). ThousandOaks, CA: Sage Publications.
[9].Ragin, C. C. (2008). Redesigning social inquiry: Fuzzy sets and beyond (Vol. 240).Wiley Online Library. Rihoux, B., & Ragin, C. C. (2009). Configurational comparativemethods: Qualitative comparative analysis (QCA) and related techniques (Vol. 51). ThousandOaks, CA: Sage Publications.
[10].Greckhamer, T., Furnari, S., Fiss, P. C., & Aguilera, R. V. (2018). Studyingconfigurations with qualitative comparative analysis: Best practices in strategy and organizationresearch. Strategic Organization, 18(3), 482–495.