缩略图
Research Forum

促进学生化学素养发展的“铁的多样性”的单元教学

作者

安鹏

江苏省南通中学 226001

《普通高中化学课程标准(2020 年版)》(以下简称“2020 版课标”)强调开展素养为本的教学,注重培养和发展的学生核心素养 [1]。将知识、方法、态度等内容整合成统一的板块,在课堂上开展具有化学学科特色的挑战性任务,促进学生化学学科核心素养的发展[2]。

一、问题的提出

如何促进化学核心素养发展,如何落实化学核心素养是众多教育者研究的热点问题。孙重阳 [3],喻俊 [4] 强调进行单元整体设计,增加课堂探究活动的真实性,从而促进学生真实问题解决能力的发展;余晓明 [5] 基于发展学科核心素养的高中化学教学实践与思考,强调联系实际生活,加大课堂实践活动;周业虹[6] 基于发展化学学科核心素养的教学设计案例分析,强调依托教学内容且整合各类素养要求;王云生 [7] 强调课堂要有符合学生水平的探究活动;喻俊 [4] 认为教师通过分析教材、课标的基础之上,以自然资源、保护环境等领域构建实际问题解决过程,从而激发学生的学习欲望;胡久华[8] 认为让学生经历真实复杂任务,强调学生在课堂上要“真做事、做真事、真活动”。以上的教学研究都表明,教师进行单元教学设计,课堂上真实问题探究对于学生核心素养的发展有着至关重要的作用。但是对于一线的教育工作者来说,平时教学任务重,班级事务繁多,根本没有经历对教学进行深入的研究,精心的设计以真实问题为情景的课堂探究活动是很困难的。如果依照教材的编排来进行教学,课堂很可能会变成“知识梳理型”、“填鸭式”的教学形式。紧扣教材内容,深入分析教材中各栏目的价值与意义,在课堂上充分开展教材中的探究活动,对于一线教师来说有很大的实践可行性。

二、核心素养视域下重新审视教材各栏目的价值与意义

教材单元是教材中的一部分,主要有以下特点[11] :相对完整性;与其他教学单元之间具有较明确的边界;构成整体的各个部分之间具有内在的逻辑关联。如何进行单元教学设计,如何构建单元主题和内容,什么样的课堂教学才能促进学生核心素养的发展,胡久华 [12]教授强调:教师引领学生围绕具有挑战性的学习主题,让学生全身心参与到课堂活动中、能真正的体验收获知识的成功、那么这个教学过程对于学生来说就有意义。教师应该深入分析课程标准与教材单元,将课程标准中的主题、学业要求结合起来分析,然后根据教材中的各种探究活动设计出适合课堂教学的学生活动,基于以上内容本研究提出的教学思路如图 1 所示。

三、单元教学设计的构建路径

教材是对课程标准的全面诠释 [9], 教材中不同栏目有着不同特色功能,深层次的理解和分析教材中不同栏目的意图,可以最大化的体现教材的价值。如鲁科版教材“铁的多样性”中设置“联想·质疑”学习活动栏目,引导学生从自然界到实验室再到生活多个角度认识含有铁元素的物质 , 建立含有铁元素的物质与其应用之间的初步联系;“活动探究”栏目承载着课标中的必做实验,让学生通过对铁盐亚铁盐的性质研究建立基于“价—类”研究物质性质的角度;“交流研讨”栏目活动承载着铁单质、铁的氧化物、铁的氢氧化物的主要化学性质以及有关反应的化学方程式等核心知识 ;“方法导引”栏目将陈述性知识转化为程序性知识和策略;“活动探究”引导学生综合应用本节的知识和方法 , 分析、解决补铁剂中铁元素价态检验的问题,从而提升学生解决实际复杂问题的综合能力。除此之外教材也特别重视体现中国科学家对化学科学技术发展的贡献 , 以及中国传统文化与化学科学技术的关系 [10]。从以上可以看出教材中蕴含着的丰富的育人功能,有让学生经历知识结构建构过程,也有促进化学学科核心素养的发展以及对能力提高的作用,教师应该深挖教材不同栏目背后所承载的意义和价值。

图 1. 基于教材自然节的单元教学设计思路

(一)、分析课程标准确定学生素养发展目标

课程标准是教师教学的指导性文件,怎么教,教到什么程度都是要从课程标准中获得。通过对课程标准中“常见的无机物及其应用”主题内容要求进行分析,该主题明确提出学生应该能够基于化合价与物质类别角度预测与研究物质性质,从宏观与微观角度认识物质,能科学合理使用物质,应用物质性质及其转化解决资源综合利用,环境保护等问题。在该主题下的学业要求中,频繁的出现“物质类别”“元素价态”“设计物质转化方案”“分析物质性质与用途关系”等关键词,而且明确描述了学生能做什么事情、学生应该怎么去做事以及学生应有的素养表现性要求。进一步将学业质量要求与学业要求、内容要求进行匹配关联,将学业质量要求中多次出现的词语进行标记,就可以概括出来无机物主题下的核心就是形成基于物质类别、元素化合价认识无机物的角度和思路,在研究物质性质及其转化以及应用物质性质转化解决问题的过程中,形成科学合理使用物质必备品格与价值观念,促进科学态度与社会责任核心素养发展等。

(二)、分析教材,把握教材编排意图

鲁科版必修一第三章《铁的多样性》的内容,通过知识线索分析,发现主要的知识点是铁盐亚铁盐的性质、铁单质、氧化物、氢氧化物的性质以及相关实验现象。鲁科版在铁的多样性的教学中首先是铁盐与亚铁盐的性质研究,帮助学生建立基于化合价、物质类别认识物质性质的角度和思路;其次是构建含有铁元素的化合物之间的转化关系,建立铁元素的二维图,形成铁及其化合物的知识结构;最后是应用铁及其化合物的转化关系解决“补铁剂中铁元素价态的检验”这一真实复杂问题。从以上的分析中可以看到,鲁科版教材的内容编排是以帮助学生建立无机物的认识角度和思路为能力主线。一是培养学生从物质类别和核心元素化合价的角度去研究物质性质的角度,二是培养学生验证物质性质的具体思路,设计含铁元素物质之间转化,并能分析解释有关实验现象;三是培养学生能够依据研究物质的基本方法思路解决真实复杂情境下的问题。

(三)、确定促进素养发展的单元教学目标

通过对课程标准分析与鲁科版教材的分析可以总结出以下单元教学目标:

(1)通过对 FeSO4 与 FeCl3 性质的探究活动,让学生经历性质预测、预测依据及实验设计、实验验证、寻找证据的探究过程,建立从物质类别和元素价态两个角度研究物质性质的思路方法。

(2)通过实验探究和交流研讨,能从物质类别、元素价态的角度,预测含有铁元素的物质性质及物质之间的转化,设计实验进行初步验证,并能分析解释有关实验现象,建立含有铁元素的物质的性质、实验现象、应用之间的联系。

(3)通过检验补铁剂中铁元素的价态真实问题解决过程,能运用“价 - 类”二维思维设计实验,利用含有铁元素的物质的性质和转化关系,促进学生建立真实复杂体系中检验微粒存在形式的思路,提升证据推理与模型认知和科学探究与创新意识化学学科核心素养。

(四)、单元活动整体规划

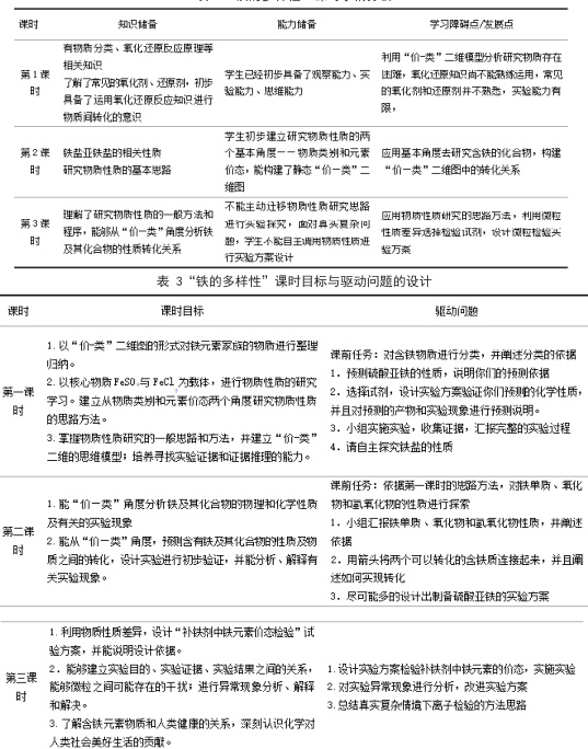
基于以上课标、教材以及教学课堂活动设计的讨论,可以将鲁科版“铁的多样性”分为三个课时,第一课时主要任务是铁盐亚铁盐的性质探究,并且构建含铁及其化合物的价 - 类二维图,课堂活动以实验探究,小组讨论汇报为主;第二课时主要任务是对铁、氧化物以及氢氧化物进行探究。让学生预测铁及其化合物的性质,并且构建铁及其化合物之间的转化关系;第三课时主要是让学生应用铁及其化合物的转化关系,解决真实复杂的问题。整体教学流程如表 1。

表 1“铁的多样性”单元的教学流程

(五)、课堂驱动问题与活动设计核心素养要落到实处关键的一点就是课堂活动与驱动问题的设计,课堂上驱动问题之间的逻辑关系与进阶性,前一个问题的解决是为

后一个问题的解决奠定基础和提供思路。课堂上的驱动问题本身也要让学生在解决问题的过程将核心素养、关键能力有序的落到实处,驱动问题的难度应该处于学生“最近发展区”,且能激发学生探索与解决该问题的兴趣。根据“铁的多样性”的单元教学目标,本研究在分析学生存在的已有知识、能力储备与障碍点的基础上,设计出课前、课堂的探究活动、驱动问题以及课时发展目标。具体设计过程如表 2与表 3。

表 2“铁的多样性”课时学情分析

将设计的驱动问题作为学生课堂探究的活动,教师需要综合学生能力水平,问题难易程度等来设计问题的解决过程以及活动的开放度;如果该驱动问题承载了核心知识与关键能力,那就要让学生切身实际的经历该问题的解决过程,活动的形式也可以是研讨、小组汇报等。如果问题的解决需要查找资料,收集信息等,也可以将活动延续到课下或以课前任务的形式进行布置,切不可让学生盲目的查找资料,要注重查找信息的时候学生能收获什么。

四、教学设计过程中面临的问题及解决策略

在教学设计的过程也面临诸多的问题,本人根据自己的反思与理解,对面临的问题进行了汇总,并且提出了相应的解决措施,具体的问题与解决方案如下:

1. 如何基于教材设计出适合学生素养发展的单元教学

教师应该结合课程标准和学情认真研究教材、扎实用好教材,转化和设计适合学情的单元教学。例如,亚铁盐和铁盐的性质探究实验,教师需要进行具体活动设计;设计并组织好铁单质、铁的氧化物和氢氧化物性质的分组研讨活动等。教师在处理铁、铁的氧化物和铁的氢氧化物部分,明确目的是帮助学生应用物质类别和元素价态角度研究物质性质。可以采用学生小组分工的形式,让学生经历自主分析探究的过程,教师需要诊断之前的教学中是否帮助学生形成分析角度、完整的探究思路以及结合证据进行完整推理等。

2. 如何实现学生证据推理与模型认知核心素养的发展与落实

教师在教学过程中给予学生充足的时间完整做事,让学生真正从物质类别和元素价态角度经历问题解决过程,实现学生证据推理与模型认知核心素养的发展与落实;引导学生在探究过程中,自主运用“价 - 类”二维图,促进学生分析问题视角的拓展、能力的发展。教师应该明确“价 - 类”二维图的建构过程及其应用,并进一步思考在单元教学中,学生如何自主地逐步建立“价 - 类”二维图,如何动态使用“价- 类”二维图,将其变为解决问题的工具。

3. 如何促进学生构建“价- 类”认识角度

为了促进学生建构“价 - 类”视角研究物质性质,可以通过学生熟悉的化学物质,在教室的引领下进行性质的探究,本研究设计选择硫酸亚铁性质探究,帮助学生建立两个视角,进而学生自主探究氯化铁的性质。学生比较熟悉硫酸亚铁,能够自主预测性质并选取试剂,有利于建立价、类视角。氯化铁相对来说,学生比较陌生,学生不敢选择铁单质和铜单质验证三价铁的氧化性,在选取试剂和预测产物时遇到困难。当学生有了化合价视角后,有利于学生从化合价视角选取试剂和预测产物,该任务也具有诊断性。

4. 如何帮助学生构建铁及其化合物的价- 类二维图

教师可以设计学案,让学生在该环节直接标注铁及其化合物的转化关系,并要求学生自主完成,引导学生找出转化关系,理解箭头的含义,明确物质间的转化既有价态的转化也有类别的转化,并深入分析每类转化的依据和思路,促进学生从物质性质的视角发展形成物质转化的视角。

参考文献

[1] 普通高中化学课程标准(2017 年版 2020 年修订)[M].北京: 人民教育出版社.2020

[2] 胡久华 . 以深度学习促核心素养发展的化学教学 [J]. 基础教育课程 ,2019(Z1):70-78.

[3] 孙重阳,魏爱民. 大观念、大主题、大过程——指向化学核心素养的单元教学设计与实践[J]. 中学化学教学参考,2018(21):6-9.

[4] 喻俊,叶佩佩. 促进学生核心素养发展的单元教学设计实践探索[J]. 化学教学,2020(05):51-55.

[5] 余晓明 . 基于发展学科核心素养的高中化学教学实践 [J]. 西部素质教育 ,2022,8(18):85-87.

[6] 周业虹. 基于发展化学学科核心素养的教学设计案例分析[J]. 化学教学,2016(08):36-39.

[7] 王云生. 探索课堂学习活动设计 落实核心素养培养要求 [J]. 化学教学,2016(09):3-6.

[8] 胡久华 . 以深度学习促核心素养发展的化学教学 [J]. 基础教育课程 ,2019(Z1):70-78.

[9]胡久华,王磊.促进学生无机物认识方式的持续进阶——鲁科版高中化学必修新教材无机物主题编写思路及使用建议[J].化学教育(中英文 ),2021,42(01):2-8.

[10] 王磊 , 陈光巨 . 外显学科核心素养促进知识向能力和素养的转化——北京师范大学“新世纪”鲁科版高中化学新教材的特点 [J]. 化学教育 ( 中英文 ),2019,40(17):9-19.

[11] 杨玉琴. 核心素养视域下的单元教学设计: 内涵解析及基本框架[J]. 化学教学,2020(05):3-8+15.

[12] 胡久华 , 罗滨 , 陈颖 . 指向“深度学习”的化学教学实践改进 [J]. 课程 . 教材 . 教法 ,2017,37(03):90-96.