烟草行业数字化营销人才培养机制研究
石蜜蜜 王雄昂 陈云云 戴毅 吴邦元 王子豪
1 黔南州烟草公司平塘县分公司,综合办公室贵州省平塘县平湖镇新舟路 558300 2.3黔南州烟草公司罗甸县分公司贵州省罗甸县商业街550100 4.5贵州省烟草公司黔南州公司,人事科贵州省都匀市
0 引言
党的十九大以来,党中央、国务院出台一系列战略规划文件,持续完善数字经济发展顶层设计,不断提升数字中国建设的整体性、系统性和协同性。习近平总书记强调,在推动经济高质量发展方面,要“构建以数据为关键要素的数字经济,推动实体经济和数字经济融合发展”。数字经济发展已驶入“快车道”,我国在大力发展数字经济的同时,正快速推进各行各业的数字化转型,推动以数字化变革引领全面深化改革。烟草行业按照一体化平台建设总要求,坚持一张蓝图绘到底,全力推动数字技术和烟草产业深度融合,但在当前数字化经济的大背景下,烟草行业数字化转型仍然面临着巨大压力。卷烟营销作为烟草行业的主营业务,是推进行业高质量发展的重要举措,而人才则是带动卷烟营销数字化转型的关键所在,培养一批拥有数字素养和营销技能的数字化营销人才更是推动数字化营销的重要路径。因此,解决烟草行业对数字化营销人才的需求问题,即可助推数字化转型,对于烟草行业的高质量发展和现代化建设具有十分重要且迫切的现实意义。
1 烟草行业数字化营销概述
1.1 烟草行业数字化转型现状
随着“数字中国”和“数字经济”成为国家战略,烟草行业积极响应号召,迈入数字化转型的新征程。据调查了解,随着行业高质量发展政策体系的深入实施,国家烟草专卖局于 2019 年就开始谋划一体化平台建设和数字化转型工作。2020 年以来,明确一体化平台“1242”总体架构和建设目标,出台了网信规划、加快数字化转型意见和三年行动计划、《烟草行业“十四五”规划的通知》《烟草行业数字化转型三年行动计划(2023-2025 年)》等文件。充分表明,行业推动数字化转型既是贯彻党中央、国务院决策部署的战略举措,也是加快行业现代化建设的重要引擎,更是服务和融入新发展格局和赋能产业转型升级的有力抓手,体现出烟草行业对数字化转型工作的重视性与迫切性。
1.2 烟草行业数字化营销人才培养意义
烟草行业推进数字化营销是顺应行业转型升 化营销人才是解决烟草行业数字化转型瓶颈问题的关键所在。随着数字化浪潮的深入, 销模式转型的迫切需求,培养具备数字化思维与技能的专业人才,烟草行业能够适应数 数字化运营,精准满足客户需求,提高营销投入产出比,推动产品创新与服务模式 化建设。数字化营销人才的培养和储备不仅是当前发展的需要,更是烟草行业在数字 争力与创新力的持续提升提供坚实的人才基础。
2 黔南烟草数字化营销人才现状及问题
2.1 黔南烟草数字化营销人才现状
尽管烟草行业整体的数字化转型进程一直在加快,但人才短缺问题依然突出。为更深入地了解行业在数字化营销人才方面的需求情况,本文通过问卷调查对黔南烟草进行系统分析,收集行业第一手数据。通过发放200 份问卷,涵盖了12 个县(市)局(分公司)以及卷烟营销中心等,最终回收有效问卷150 份,回收率达到75%。根据问卷调查结果,80%的受访人员认为单位目前缺乏足够的数字化营销人才,尤其缺乏具备数据分析、洞察、数字思维及数字化工具运用等方面的复合型人才。17%的受访单位明确表示,尽管他们拥有一定的数字化营销基础措施,但由于缺少具备专业技能的数字化营销人员,导致这些措施和技术未能充分发挥作用。
调查得出,制约黔南烟草数字化营销发展的瓶颈问题主要是数字化营销专业人才的供给。为了更直观地展示行业在数字化营销人才储备方面的现状,我们将其与其他行业进行了横向对比。根据《2022 年数字化人才白皮书》数据,快消品行业在数字化营销人才储备方面明显领先于烟草行业。快消品行业每年在数字化营销培训上的投入人均 5000 元,而烟草行业仅为 3000 元左右,差距较为明显。这一对比进一步表明,烟草行业需要在人才培养上投入更多资源,以赶上其他行业的数字化转型步伐。
1.2 黔南烟草数字化营销人才存在的问题
对调查地整体分析显示,黔南烟草的数字化营销人才缺口主要集中在以下几个方面:

统计分析得出,现今黔南烟草数字化营销人才存在的问题及需求主要体现在数字化专业能力、数字能力、通用能力和数字思维四个方面,针对该问题,需要解决如何提升员工在数字方面的理论素养、实践技能、创新思维与前瞻视野的能力,以满足烟草行业对数字化营销人才的需求。
3 黔南烟草数字化营销人才培养机制构建
3.1 黔南烟草数字化营销人才能力模型构建
通过问题分析得出,黔南烟草需要的数字化营销人才应具备专业能力、数字能力、通用能力和数字思维等多维度能力,由此构建如下数字化营销人才能力模型。
表1:专业能力构建

表2:数字能力构建

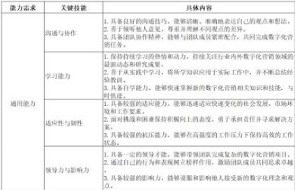
表3:通用能力构建

表4:数字思维构建

3.2 黔南烟草数字化营销人才培养机制构建
为应对烟草行业日益紧迫的数字化营销人才短缺问题,基于黔南烟草数字化营销人才能力模型,以及当前黔南烟草现状和烟草行业数字化转型趋势,从数字化营销人才培养的角度出发,构建一套数字化营销人才“344”培养机制:即3 类课程体系——专业知识课程、实战技能课程、创新思维与跨界融合课程;4 种教学方式— 线上与线下的完美结合;项目制学习,实践出真知;双导师制度,二对一精准指导;行业多交流,扎实拓宽视野;4 项机制构建— 以行业内训师为例,打造专业数字化营销团队;构建数据分析平台,实现一对一精准培训;强化考核与奖励机制,激发员工学习动力;构建完善的课程库,提供全方位学习支持。打造一支复合型、高素质的数字化营销队伍,以满足行业发展需要。
3.2.1 确定培养对象
根据国家局、省局(公司)等对烟草行业内数字化营销人才的要求和未来发展需要,本文认为针对数字化营销人才培养的第一阶段应涵盖以下对象。现有营销团队:包括客服员、品牌员、终端员、信息员等卷烟营销部门员工,他们是数字化转型的主力军,需通过培训提升数字化营销能力。新入职员工:作为未来数字化营销团队和数字化转型企业的重要组成部分,新入职员工需从一开始就接受系统的数字化营销培训,快速融入团队,发挥积极作用。跨部门技术人才:鼓励和支持其他部门(如在技术、数据等)中有潜力的员工参与数字化营销培训,形成跨部门协作的复合型人才队伍。
3.2.2 构建三类课程体系
专业知识课程。为培养对象奠定扎实的 .2 和精髓。 主要从数字营销理论、营销渠道管理和数据分析与应用出发。数字营销理论是向 今商业环境中的重要性,通过探讨数字化营销的发展趋势,帮助培养对 象深入探讨各种数字化营销渠道,包括社交媒体营销、搜索引擎优化(SE 有效利用这些渠道,提升品牌营销效果和客户服务效率;数据分析是 数据分析工具,解读数据背后的意义,并基于这些数据做出明智的营销策略决策。通过以上专业知识 综合开发培养对象的专业能力和数字能力。
实战技能课程。侧重于提升培养对象的实践操作能力,让其能够在真实的市场、工作环境中游刃有余。主要从案例分析与模拟演练、工具与技术应用等方面出发,通过分析真实的数字化营销案例,深入了解行业的成功案例和面临的风险挑战。通过培养对象参与模拟数字化营销项目,亲身体验营销活动的全过程,以提升他们的问题解决能力和团队协作能力;工具与技术应用课程主要介绍并实践如 Hootsuite、Google Analytics 等先进的数字营销工具,以及各网络平台的操作、运用与管理技巧,通过实际操作,熟练掌握这些工具的使用,提升工作效率和营销效果,实现数字化营销。通过开展以上课程的专业知识培训,综合培育培养对象的数字能力和通用能力。
创新思维与跨界融合课程。旨在培养创新思维和跨界融合能力,以适应快速变化的市场环境。通过引入数字化设计思维、成立创新工作领导小组等方法,激发培养对象的创新思维和创造力,使其学会如何从不同角度思考问题,提出新颖的解决方案;也可以采取跨界融合课程,培养数字化营销人员综合素质。本课程可从探讨服务与市场、销售与营销、技术与创意的融合等领域,通过不同领域的知识和技能学习,让培养对象具备跨界合作和创新的能力,为未来的数字化营销发展奠定坚实基础。通过开展以上课程的专业知识培训,提高培养对象的通用能力和数字思维。
3.2.3 实施四种教学方法
多样化形式,线上线下完美结合。充分利用在线教育平台优势,提供灵活的学习时间和地点。线下课堂提供深度讲解和互动的机会,可以与老师面对面交流,及时提出问题、分享心得,让数字化营销的学习变得更加深入和有趣。
项目制学习,实践出真知。与传统的学习方式相比,项目制学习更加注重实践和应用。通过组织参与真实或模拟的数字化营销项目,让培养对象在实战中锤炼技能、提升应用能力。通过实际操作,使培养对象不仅学会如何制定营销策略、分析数据,还深刻体会到了团队合作的力量。
双导师制度,二对一精准指导。分配两位有数字化营销经验的资深导师辅导培养对象,一位负责理论教学,一位负责帮助培养对象更好地解决数字化营销实际工作中的困惑,实现理论与实际的双向提升。
行业多交流,扎实拓宽视野。定期组织行业专家讲座、企业参观、行业座谈等活动。让培养对象与行业前沿保持紧密联系,通过开展这些活动,让培养对象充分了解行业的最新动态和趋势,结识更多优秀的同行和专家,以提高培养对象的数字化营销知识,提升数字化思维能力。
3.2.4 构建四项培养机制
以行业内训师为例,打造专业数字化营销团队。以县级局为单位,根据实际需要,有针对性的培养一定数量的数字化营销精英人才,过深层次的专业培训,将这些人才打造成为县域内的数字化营销引领者,带动其他员工提升数字化营销能力,形成强大的团队合力。
构建数据分析平台,实现一对一精准培训。借助先进的数据分析工具,构建一个能够实时跟踪员工学习进度和能力的平台,该平台能够实时收集并分析员工在学习、实践过程中的各种数据,如学习时长、知识点掌握情况、任务完成情况等。通过对这些数据的深入挖掘和分析,可以准确了解每位员工的学习进度、能力水平以及存在的薄弱环节,为员工提供“一对一”的差异化培训,针对其薄弱环节进行重点提升,从而培养出具备品牌服务、市场营销、数据分析等全方位技能的数字化营销人才。
强化考核与奖励机制,激发员工学习动力。构建数字化营销系统任务发布平台,通过系统发布任务,并根据员工任务完成情况记录生成考核成绩,通过设立绩效奖励、优秀员工等激励措施 充分肯定 成果, 一步激发员工的学习积极性和竞争意识。构建完善的课程库,提供全方位学习支持。为满足员工不同层次、不同方向的学习需求,我们将构建一个包含行业内外数字化营销所有相关知识的行业内部课程库,员工可以根据自己的实际情况选择合适的课程进行学习,不断提升自己的数字化营销能力。
本研究系统地分析了烟草行业在数字化转型中的人才需求,结合实际调研数据,提出了烟草行业数字化营销人才的能力模型与培养机制。调查研究结果表明,烟草行业亟需提升员工的数据分析、营销策划以及数字化工具应用等方面的数字化转型能力。在数字化营销领域,人才的培养不仅需要系统性的理论支持,更要结合工作实践中的实战演练,使培养机制紧密贴合行业发展的实际需求。通过实践调查和分析研究,本研究构建了适应新时代要求的数字化营销人才培养的能力模型和培养机制,其成果对于培养适应新时代要求的复合型烟草数字化营销人才具有积极的推动作用,充分为烟草行业数字化转型的实施路径提供一些理论和实践参考。
参考文献
[1] 陈徐彬.营销数字化是企业数字化转型的突破口(2022)
[2] 徐子懿.央企青年科技人才培养策略研究(2024)
[3] 邓溱薇.数字营销人才能力模型构建研究(2022)
[4] 王雨桐.A 银行零售业务数字化营销策略研究(2024)
[5] 陈虹.商业银行数字化营销策略研究(2024)
[6] 褚吉瑞.应用型本科院校数字化营销人才培养模式探究(2024)
[7] 龚潇潇.新文科背景下数字化营销应用型人才培养模式研究——以贵州大学为例(2024)
[8] 梁雪梅.海南A 酒店数字化营销策略优化研究(2023)
基金项目:中国烟草总公司贵州省公司-基于黔南烟草的人力资源供需规划及人才管理新体系研究(项目编号2023XM28)